Реферат: Проектирование радиолокационной станции для обнаружения надводных целей в пределах речного шлюза Усть-Каменогорской гидроэлектростанции
Реферат: Проектирование радиолокационной станции для обнаружения надводных целей в пределах речного шлюза Усть-Каменогорской гидроэлектростанции
СОДЕРЖАНИЕ
| Введение………………………………………………………………………. |
7 |
| 1 Анализ существующих систем ближней
радиолокации………………... |
9 |
| 2 Выбор вида обзора………………………………………………………… |
13 |
| 3 Предварительный расчет …………………………………………………. |
15 |
| 3.1 Расчет основных тактико-технических
РЛС………….…………….. |
15 |
| 3.2 Расчет влияния отражений от
поверхности воды…………………... |
19 |
| 4 Разработка структурной схемы РЛС……………………………………... |
22 |
| 4.1 Разработка структурной
схемы передатчика……………………….. |
22 |
| 4.2 Разработка структурной
схемы приемника…………………………. |
23 |
| 5 Расчет автогенератора……………………………………………….……. |
26 |
| 6 Расчет усилительного тракта……………………………………………... |
31 |
| 6.1 Расчет оконечного каскада
усилительного каскада.……………….. |
31 |
| 6.2 Расчет предоконечного
каскада с использованием компьютера….. |
35 |
| 7 Расчет выходной колебательной системы………………………….……. |
40 |
| 8 Расчет антенно-фидерной системы…..…………………………………... |
43 |
| 9 Уточненные тактико-технические характеристики
РЛС………….……. |
49 |
| 10 Бизнес-план………...……………………………………………………… |
51 |
| 10.1 Сущность проекта…………………………………………………… |
51 |
| 10.2 Характеристика
проекта……………………………………………. |
|
| 10.3
Маркетинг………………………………………………………….… |
|
| 10.4
Бизнес-план………………………………………………………….. |
|
| 10.5
Сравнение………………………………………………………….… |
|
| 11 Безопасность жизнедеятельности………………………………………… |
|
| 4.1
Разработка системы естественного освещения в помещении контроля и управления
шлюзом……………….……………………. |
|
| 4.2 Меры защиты от действия
электромагнитных излучений………… |
|
| 4.3 Меры пожарной
профилактики…………………………………….... |
|
| Заключение…………….……………………………………………………… |
|
| Список литературы….………………………………………………………... |
|
| Приложение А..……………………………………………………………….. |
|
ВВЕДЕНИЕ
Где-то в
тридцатые годы большинство жителей нашей планеты впервые услышали слово
радиолокация. Шло время и, как это всегда бывает, массовый интерес к
радиолокации угас, его вытеснили новые научные и технические успехи, а сама
радиолокация стала оформляться в строгую научную дисциплину с четко очерченными
границами возможностей и приложений.
Потребовалось
немало времени, чтобы усовершенствовать способы и технику радиообнаружения
целей. Приборы радиообнаружения получили массовое применение только во второй
мировой войне.
В наше время
радиолокация получила широчайшее применение. Ее методы и средства используются
для обнаружения объектов и контроля обстановки в воздушном, космическом,
наземном и надводном пространствах, используются в метеорологии и разведке полезных
ископаемых. Современная техника позволяет с большой точностью измерять
координаты положения целей, следить за их движением, определять не только формы
объектов, но и структуру их поверхности. Не говоря уже об использовании
радиолокации в астрономии. И с каждым днем радиолокация находит все новые и
новые применения в жизни человека. Но если говорить о чисто "земных
делах", то основное применение радиолокации это организация управления
движением.
Итак,
управление движением. Чтобы управлять движением, необходимо иметь информацию об
объектах управления, а точнее: их расположение относительно других объектов, их
местонахождение и возможное отклонение от заданного маршрута, их скорости,
ускорения, их линейные размеры и др. Но не всегда эту информацию можно получить
лишь визуально наблюдая за движением объектов. Ограничением этому служат как
погодные условия и время суток, так и ограниченные возможности человека, не
говоря уже о множестве причин, характерных для отдельных видов транспорта,
движением которого приходится управлять. Рядом таких ограничений обладает
речной транспорт, при прохождении через систему речных шлюзов.
Речной шлюз –
гидротехническое сооружение для подъема или опускания судов с одного уровня
воды на другой. Представляет собой, узкий канал с воротами входа и выхода.
Основное
наблюдение за движением судов в шлюзе осуществляется из помещения управления,
расположенного непосредственно около шлюзового канала и с помощью видеокамер
установленных вдоль шлюза. Однако зачастую не достаточно только визуального
наблюдения, так как глубина канала не всегда позволяет видеть находящиеся там
мелкие суда. Кроме того, на эффективность наблюдения влияют и погодные условия.
Все это может привести к несвоевременному закрытию ворот шлюза, что повлечет за
собой трагические последствия.
Выходом из
сложившейся ситуации может служить установка радиолокационного оборудования,
которое позволит не только полноценно наблюдать за происходящим внутри шлюза
движением в любое время суток и в любую погоду, но и существенно облегчит
работу диспетчеров, управляющих работой шлюза.
В настоящее
время, на сколько мне известно, подобное не было применено на практике, однако
существуют береговые радиолокационные станции, навигационные станции,
устанавливаемые на речных судах, охранные радиолокационные системы и станции
обнаружения, тактико-технические характеристики которых призваны выполнять
задачи, сравнимые с задачей данного дипломного проекта.
1 АНАЛИЗ СУЩЕСТВУЮЩИХ СИСТЕМ
БЛИЖНЕЙ РАДИОЛОКАЦИИ
В настоящее время радиолокационные станции нашли
широчайшее применение во многих сферах деятельности человека. Они используются
не только для определения координат, характеристик движения различных объектов
и навигационных целей, так же радиолокационные станции применяются для разведки
полезных ископаемых, для охраны территорий, для космических исследований и
многого другого. Далее описываются основные тактико-технические характеристики
и область применения радиолокационных станций подобных той, что разрабатывается
в дипломном проекте.
В настоящее
время на вооружении армии иностранных государств имеется боевой парк РЛС
разведки наземных целей, подразделяемые на классы:
-
РЛС ближнего действия (типа AN/PPS 15 США);
-
РЛС малой дальности (типа RB 12B Франция);
-
РЛС средней дальности (типа «Монитор» Россия и АN/PPS-5 CША);
-
РЛС большой дальности (типа Rasit и Ratak Германия).
Парк РЛС разведки наземных целей, разработанных в
70-80 годы, представлен в основном станциями ближнего действия (до 20
наименований). В настоящее время большое внимание уделяется созданию РЛС
средней дальности, обеспечивающих обнаружения одиночного человека на удалении
4-5 км и бронетехники на удалении до 10-12 км. При этом в процессе создания
современных РЛС средней дальности основное внимание уделяется: автоматизации
процесса обнаружения цели, что придает им принципиально новое качество по
отношению к парку существующих РЛС этого класса; возможности установки этих РЛС
на автотранспорте с обеспечением автоматического горизонтирования антенной
системы; повышение надежности, уменьшения ее массы и энергопотребления РЛС при
обеспечении высокой разрешающей способности и точности измерения координат
цели.
РЛС разведки
наземных целей 111L1 «Лис».
На решение
вышеперечисленных задач была направлена разработка ХК «Укрспецтехника» РЛС
разведки наземных целей средней дальности 111L1 «Лис».
Главная отличительная черта РЛС «Лис» - работа в миллиметровом диапазоне длин
волн, что облегчает решение ряда технических задач: не создает помех
радиотехническим средствам; повышает невосприимчивость к случайным и
преднамеренным помехам; практически безвредна для здоровья человека.
По принципу
действия станция разведки является когерентно-доплеровской РЛС непрерывного
излучения миллиметрового диапазона с фазо-кодоманипулированным сигналом. РЛС
«Лис» - это мобильное средство обнаружения цели и устанавливается на
автотранспорте. Она обеспечивает автоматическое обнаружение движущихся целей
(людей и техники) в любое время года и суток, в дождь, в пыли и в тумане при
отсутствии оптической видимости.
Антенная
система РЛС представляет собой пару раздельных антенн (приемная и передающая
антенны), чем обеспечивается необходимая развязка между передающим и приемным
каналом. Антенны выполняются в виде параболоидов вращения. Облучатель – круглый
волновод. Приемная передающая антенна расположены симметрично относительно
вертикальной оси вращения всей антенной системы. Диаграмма направленности
антенны близка к игольчатой. Малая ширина диаграммы направленности обеспечивает
необходимую угловую разрешающую способность РЛС.
Приемопередающее
устройство РЛС выполнено на основе транзисторов. Усилитель мощности передатчика
и малошумящий усилитель высокой частоты приемника разработаны в микрополосковом
исполнении. Процесс обнаружения цели РЛС «Лис» осуществляет при автоматической
адаптации порога обнаружения местности и метеоусловия. Обнаруженные цели (до
10) отображаются на жидкокристаллическом дисплее в наглядном виде: яркостная
отметка, соответствующая положению цели с определенными координатами пеленга и
дальности. Радом с яркостной отметкой отображается номер цели, на свободном
пространстве экрана монитора отображается формуляр обнаруженных целей в
цифровом виде. Используемые в РЛС алгоритмы и программы цифровой обработки
сигналов позволяют осуществлять автоматическое обнаружение и распознавание
движущихся целей и обеспечивает надежное подавление помех. Характеристики РЛС
разведки наземных целей «Лис» приведены в таблице 1.1.
Таблица 1.1 –
Тактико-технические характеристики РЛС «Лис»
| Параметр |
Значение |
| Зона обзора: |
|
| - по азимуту, ˚ |
120 |
| - по дальности, км |
0…12 |
| Время полного обзора: |
|
| - в нормальных условиях, с |
25 |
| - в сложной помеховой
обстановке, с |
50 |
| Дальность обнаружения целей: |
|
| - одиночный человек, км |
5,4 |
| - автомобиль, моторная лодка,
км |
11,5 |
| - вертолет, км |
12 |
| Разрешающая способность: |
|
| - по пеленгу, не хуже ˚ |
2 |
| - по дальности, не хуже, м |
25 |
| Частота, ГГц |
36 |
| Мощность передатчика, Вт |
0,2 |
| Диаметр раскрыва антенны, мм |
400 |
| Энергопотребление, Вт |
60 |
| Масса аппаратуры, кг |
30 |
Радиолокационная
станция охраны (РЛСО) предназначена для обеспечения охраны складов техники и
имущества, аэродромов и морских портов, авиабаз и морских баз, полигонов,
нефтебаз, электростанций, участков государственной границы и границ частных
владений.
РЛСО
предназначена для обеспечения охраны как границ охраняемой территории, так и
подступов к ней и всей площади территории от проникновения и перемещения по ней
нарушителей. РЛСО обеспечивает автоматическое обнаружение нарушителей,
измерение их координат и наглядную индикацию с привязкой к конфигурации
охраняемой территории. РЛСО обеспечивает обнаружение движущихся людей и
автотранспорта в любое время года и суток, при дожде с интенсивностью 10
мм/час, в тумане с видимостью 10 метров и в дыму. Площадь охраняемой территории
1-1,5 км2. Границы зоны охраны могут оперативно изменяться при
изменении конфигурации охраняемой территории. РЛСО позволяет классифицировать
тип обнаруженных нарушителей (одиночный человек, группа людей, автотранспорт,
животное) по звуковой индикации доплеровских сигналов и позволяет исключить
ложные цели. РЛСО работает в миллиметровом диапазоне длин волн, что позволяет
эффективнее решать задачи обнаружения движущихся объектов и обладает рядом
преимуществ: малая масса и габариты, экологическая чистота из-за малой глубины
проникновения излучений миллиметрового диапазона в организм человека,
невосприимчивость к помехам, создаваемым техническими средствами, отсутствие
помех для технических средств, работающих вблизи от охраняемой территории.
РЛСО состоит
из стационарной РЛС, обеспечивающей автоматическое обнаружение нарушителей, и
патрульной мини-РЛС, обеспечивающей допоиск нарушителей патрулем, оперативно
выехавшим на место нарушения. Стационарная РЛС состоит из информационного
модуля и вынесенного пульта управления, связь между которыми обеспечивается по
радиоканалу до удаления 3 км. Модификации стационарной РЛС могут монтироваться
на автотранспорте. Комплектующие РЛСО РЛС являются автоматическими
миллиметровыми когерентно-доплеровскими гомодинными РЛС с аналоговыми фильтрами
подавления помех от подстилающей поверхности, адаптивным цифровым
обнаружителем, работающим с учетом измерения уровня помех в каждом элементе
пространства и с автоматическим измерением координации.
Таблица 1.2 – Тактико-технические
характеристики РЛСО
| Параметр |
Стационарная РЛС |
Патрульная РЛС |
| Дальность обнаружения: |
|
|
| - человека |
1,2 |
0,6 |
| - автотранспорта |
2 |
1 |
| Разрешающая способность: |
|
|
| - по азимуту |
4˚ |
8˚ |
Продолжение
таблицы 1.2
| Параметр |
Стационарная РЛС |
Патрульная РЛС |
| - по дальности |
20 м |
20 м |
| Излучаемая мощность: |
25 мВт |
25 мВт |
| Потребляемая мощность: |
100 Вт |
25 Вт |
| Масса |
20 кг |
6 кг |
Вышеприведенные
радиолокационные системы сходны с той, что разрабатывается в дипломном проекте
по назначению, основным функциям и техническим характеристикам. Проектируемая
РЛС так же предназначена для наблюдения за целями на земной или водной
поверхности и характеризуется схожими техническими параметрами, такими как
дальность действия, излучаемая мощность, разрешающая способность и время
обзора. То есть существование подобных станций не исключает возможности
реализации подобного проекта.
2
ВЫБОР ВИДА ОБЗОРА
Как уже говорилось, в дипломном проекте требуется
разработать радиолокационную станцию обнаружения надводных целей, чему и будет
посвящена основная часть.
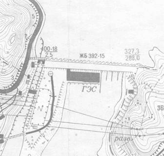
На рисунке 2.1 приведена карта-схема усть-каменогорской ГЭС, на которой видно
размещение шлюза, его размеры и разность уровней воды.
Рисунок 2.1-
Усть-Каменогорска ГЭС
Одним из первых вопросов, на которые нужно ответить,
приступая к проектированию станции, является вопрос о виде излучаемых
колебаний: непрерывные или импульсные. РЛС с непрерывным излучением характеризуются
(по сравнению с импульсными) более низкой чувствительностью, трудностями
измерения и разрешения по дальности; их достоинствами являются относительно
низкая мощность излучаемых колебаний и лучшее качество селекции целей по
скорости. Так как нет потребности в высокой чувствительности на подобных
расстояниях; разрешение по дальности на малых расстояниях требует импульсов
длительностью порядка нескольких наносекунд, что очень сложно реализовать, то
целесообразно реализовать радиолокационную станцию с непрерывным излучением. А
разрешение по дальности обеспечим с помощью двухпозиционной системы.
Для наилучшего обзора всего шлюза приемную и
передающую антенны лучше расположить у ворот входа или выхода шлюза, и на
некотором возвышении, чтобы они не мешали проплывающему транспорту. Удобно
разместить их на здании, в котором находятся установки по подъему ворот.
Для лучшего разрешения по дальности необходимо
достаточно большое расстояние (базис) между антеннами, однако, по понятным
причинам, для полноценного обзора базис не должен превышать ширину шлюзовой
камеры, которая составляет 18 м.
Рисунок 2.2 – Схема размещения антенн на речном шлюзе
На рисунке 2.2 приведена схема размещения приемной и
передающей антенн на шлюзе, где: 1 – ворота шлюза; 2 – здание-арка; 3 –
приемная и передающая антенны; 4 – шлюзовая камера; 5 – водохранилище
гидроэлектростанции; 6 – элемент разрешения РЛС.
3 ПРЕДВАРИТЕЛЬНЫЙ РАССЧЕТ
3.1
Расчет основных тактико-технических РЛС
Произведем
расчет основных тактико-технических характеристик проектируемой РЛС с учетом
предъявляемых к ней требований и выполняемых функций.
Длина волны и
геометрические размеры антенны определяют ширину диаграммы направленности
антенны РЛС. Для наиболее распространенных в настоящее время зеркальных антенн
справедливо соотношение:

(2.1.1)
где θ0,5 – ширина
диаграммы направленности по половинной мощности;
dа
– размер раскрыва антенны в соответствующей плоскости;
λ – длина
волны.
При заданном максимальном размере антенны
реализовать значение ширины луча, требуемое для обеспечения желаемого
разрешения, можно вариацией длины волны. Так как реальная разрешающая
способность по угловой координате:

где γφ –
коэффициент ухудшения потенциальной разрешающей способности, то для обеспечения
требуемого разрешения длина волны с учетом (2.1.1) должна быть равна:

(2.1.2)
Для большинства существующих
радиолокационных станций значение γφ=1…1,5. Формула
(2.1.2) определяет значение длины волны, при котором обеспечивается требуемая
разрешающая способность по угловой координате.
Зададимся γφ=1,25, размер антенны dа=1,5м. и
ширина диаграммы направленности в горизонтальной плоскости θE0,5=2˚
, тогда длина волны:
Вертикальный
размер антенны определяется шириной диаграммы направленности в вертикальной
плоскости, которую выбираем исходя из необходимости облучать сразу всю зону
обзора по дальности. Зона обзора по дальности есть длина шлюзовой камеры.
Так как длина шлюза составляет 100 м, а высота подвеса сканирующей антенны 15
м, то:
Уже зная длину волны и ширину диаграммы направленности в вертикальной
плоскости, из формулы (2.1) найдем вертикальный размер антенны:
На практике
при определении длины волны РЛС, как правило, приходится исходить из требований,
связанных с выбором энергетических показателей станции, определяющих дальность
действия РЛС.
На рисунке 2.1.1 приведены графики, иллюстрирующие зависимость требуемой
энергии передатчика от длины волны. При построения графиков энергия излучения
на волне l=25 см (Е25)
принималась за единицу и определялось отношение Еl/Е25 с учетом поглощения энергии в дожде
интенсивностью 4 мм/ч и в кислороде на всей дальности действия. Из рисунка1
видно, что для каждой дальности действия Rmax существует оптимальное значение
длины волны l при котором требуемая энергия излучаемых
колебаний достигает минимума. Если длину волны брать больше оптимальной,
то необходимая энергия излучения увеличивается относительно медленно, но при
уменьшении длины волны по сравнению с l
необходимая энергия излучения возрастает очень быстро.
Рисунок
3.1 – Зависимость излучаемой энергии от длины волны
Из рисунка видно, что длина волны λ=4 см
находится правее минимальной энергии для необходимого расстояния и не требует
больших энергетически затрат.
Положение цели в зоне обзора будет находиться по
двум азимутальным углам, определенным передающей и приемной сканирующей
антенной, и базису – расстоянию между этими антеннами.
Определим мощность излучения, необходимую для
обнаружения целей с заданными вероятностями правильного обнаружения и ложной
тревоги на требуемом расстоянии. Это не сложно сделать, воспользовавшись
уравнением дальности для двухпозиционной системы [8]:

(2.1.3)
где Pt –мощность
передатчика РЛС;
Rmax –
максимальная дальность обнаружения целей;
Gt – коэффициент
направленного действия передающей антенны;
Gr – коэффициент
направленного действия приемной антенны;
λ – длина волны;
Pt – мощность
отраженного от цели сигнала на входе приемника;
σц –
эффективная площадь рассеяния цели (по таблице 2.2 из [11] для
лодки σц=5 м2).
Рассчитаем
недостающие составляющие в уравнение (2.1.3).
Мощность
отраженного от цели сигнала на входе приемника или пороговый сигнал обнаружения
выразим через характеристики приемника:
где q – отношение сигнал/шум на входе приемника,
необходимое для обнаружения целей с заданными вероятностями;
k0 – постоянная Больцмана 1,38·10-23
Дж/К;
Fs – коэффициент шума (для
большинства приемников равен 6…9);
T0 – температура окружающей
среды 290 К;
Вn – шумовая полоса
пропускания преддетекторного фильтра приемника;
Так как
вероятность правильного обнаружения Рпо=0,95 и вероятность ложной
тревоги Рлт=10-4, то по рис. 4.3 из [11]
определяем отношение сигнал/шум q=32 дБ или q=1585. Зададимся шумовой полосой пропускания приемника, Вn=±100 Гц, так
как скорость движения целей в шлюзе не превышает 2 м/с, то максимальный
доплеровский сдвиг при длине волны l=0,04
м составит fд=100Гц.
Рассчитаем коэффициент направленного действия передающей и приемной антенны по
формуле [9]:
где Sэф – эффективная площадь раскрыва
антенны равная Sэф=0,25·π·l1· l2, l1
и l2 линейные размеры антенны.
Таким образом, с учетом вышеприведенных
соотношений, уравнение дальности примет вид:
Мощность передатчика составляет 30 мВт.
Радиолокационная система будет производить последовательное сканирование зоны обзора.
Местоположение цели будет определяться по пересечению узконаправленных лучей
диаграмм направленности приемной и передающей антенн. На каждый элемент
разрешения передающей антенны приходится один период обзора приемной антенны
(см. рис. 2.1.2).
Рисунок
3.2 –Метод обзора шлюзовой камеры
Чтобы
определить период обновления информации зададимся периодом обзора приемной
антенны. Пусть он равен Тобз. пр.=1 с, так как меньший период обзора
сложно будет реализовать ввиду инерционных свойств антенны, а увеличение
периода обзора негативно влияет на время обновления информации.
Таким образом, если Тобз. пр.=1 с, и за это время
передающая антенна должна “освещать” один элемент
разрешения по азимуту, то:
(3.4)
где Фаз – зона обзора
по азимуту;
θаз
– разрешающая способность по азимуту.
Период обзора
передающей антенны равен времени обновления информации на индикаторе.
Из (2.1.4)
следует что, время облучения цели равно Тобл.=1 с, а время
наблюдения отраженного сигнала Тнаб.=1/45=0,022 с.
Из произведенных расчетов видно, что тактико-технические
характеристики не противоречат техническому заданию и сравнимы с параметрами
аналогичных РЛС, рассмотренных в первой главе.
3.2 Расчет влияния отражений от поверхности воды
Проектируемая радиолокационная станция осуществляет
наблюдение за объектами внутри шлюза.
При обзоре
водной поверхности, поступающие на вход РЛС отраженные сигналы, несут
информацию как о находящихся в зоне обзора объектах, так и о физических
свойствах водной поверхности, что в данном случае является нежелательным
фактором. Необходимо учитывать отражения от водной поверхности.
В данном разделе произведем анализ отражений радиолокационного сигнала от
водной поверхности, для чего воспользуемся коэффициентом отражения γ0,
значения, которые приведены в таблице 2.1 [9]. Для
водной поверхности коэффициент отражения равен γ0= -40 дБ. Зная
это можно определить удельную эффективную площадь рассеяния воды:
где φн – угол
обзора поверхности (в данном случае воды).
Максимальный
уровень помех в результате отражения радиолокационного сигнала от поверхности
воды возникает при наибольшей эффективной площади рассеяния, то есть в случае
наибольшей “освещаемой” поверхности
или при наихудшей разрешающей способности.
Рисунок 3.3 –
Элемент обзора РЛС
Найдем максимальную площадь водной поверхности,
которая одновременно попадает под обзор радиолокационной станции, это
происходит при обзоре наиболее удаленной части шлюзовой камеры. Площадь
образуется в результате пересечения диаграмм направленности приемной и
передающей антенны на противоположном краю шлюза (см. рис. 3.3).
Из рисунка видно, что площадь:
где из геометрических формул:
тогда:
где:
учитывая вышеизложенное:
И так, эффективная площадь рассеяния участка воды, площадь которого dS,
составляет (угол обзора φн лежит в пределах 10…90˚,
выбираем максимальное значение):
Как видно, эффективная площадь рассеяния воды
гораздо меньше эффективной площади рассеяния целей, которые необходимо
обнаруживать. Следовательно, мощность, отраженного от водной поверхности,
радиолокационного сигнала будет много меньше полезного сигнала.
Проведя подобные же расчеты для стен шлюзовой
камеры, коэффициент отражения γ0 для которых (для бетона γ0=
-32 дБ) тоже очень мал, можно убедится, что эффективная площадь рассеяния целей
гораздо больше ЭПР стен шлюза и отражения от них не повлияют работу
радиолокационной станции.
Найдем из (2.1.3) мощности шумового сигнала на входе приемника:
Мощность полезного сигнала на входе приемника:
Зная значения мощностей шума и полезного сигнала на входе приемника можно найти
их отношение и сравнить с требуемым.
что удовлетворяет требованию
к отношению сигнал/шум, которым мы задавались при предварительном расчете
тактико-технических характеристик. Это говорит о том, что на фоне шумового
сигнала, отраженного от водной поверхности, радиолокационная станция будет
различать необходимые цели с заданными вероятностями правильного обнаружения и
ложной тревоги.
4
РАЗРАБОТКА СТРУКТУРНОЙ СХЕМЫ РЛС
4.1 Разработка структурной
схемы передатчика
Произведем
разработку структурной схемы радиолокационной станции с учетом требований к ее
функциональным обязанностям. РЛС должна обнаруживать надводные цели с
эффективной площадью рассеяния большей заданной и определять, в случае
движущихся целей, их скорости и направление движения.
Как было
сказано ранее, радиолокационная станция работает в режиме непрерывного
излучения. Передатчик РЛС излучает в пространство немодулированные колебания с
частотой f0=7,5 ГГц и мощностью P=30 мВт. В передатчике осуществляется генерация заданной
частоты и усиление.
На такой
большой частоте очень сложно реализовать генератор с необходимой стабильностью,
поэтому необходимо генерировать меньшую частоту, а потом увеличивать её в
умножителях частоты до нужного значения. Для стабилизации частоты наиболее
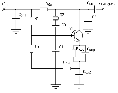
целесообразно применить кварцевый резонатор (рисунок 4.1).
Чтобы избежать громоздкого многокаскадного умножителя, нужно генерировать как
можно большую частоту в кварцевом автогенераторе. Их частота составляет порядка
нескольких сотен мегагерц при использовании высших гармоник кварцевого
резонатора. В данном случае выберем рабочую частоту генератора 150 МГц. Чтобы
получить необходимую частоту излучения станции, требуется умножить колебания
генератора в пятьдесят раз, для этого устанавливаются три последовательных
каскада умножения частоты в 5, в 5 и в 2 раза. Затем полученные колебания
усиливаются в усилительном каскаде до нужного уровня мощности.
Рисунок
4.1 – Блок-схема передатчика РЛС
После
усиления необходимо отфильтровать полученный сигнал от высших гармоник,
появившихся в результате работы нелинейного элемента (транзистора) в
усилительном каскаде. Эту функцию выполняет выходная колебательная система,
выполненная в виде фильтра низких частот. Кроме того, она обеспечивает
согласование антенны с усилителем, то есть преобразовывает нагрузочное
сопротивление антенны в эквивалентное сопротивление нагрузки оконечного
каскада.
С выходной
колебательной системы готовый радиолокационный сигнал поступает в антенну и
излучается в пространство.
4.2
Разработка структурной схемы приемника
Приемный
тракт проектируемой радиолокационной станции должен усилить принятые приемной
антенной отраженные от цели сигналы, произвести их фильтрацию, при которой
обеспечивается максимальное различение полезных эхо-сигналов и помех, и извлечь
из него полезную информацию.
Можно было бы
реализовать супергетеродинный приемник с нулевой промежуточной частотой,
функцию гетеродина в котором выполняет просачивающийся сигнал от передатчика,
но такие приемники не достаточно чувствительны вследствие повышенного шума на
низких промежуточных частотах, обусловленного так называемым фликкер-эффектом
(мерцательный шум). Величину мерцательных шумов можно сделать небольшой по
сравнению с нормальным шумом супергетеродинного приемника, используя достаточно
большую промежуточную частоту, это объясняется обратно пропорциональной
зависимостью мерцательных шумов от частоты
Радиолокатор
должен измерять скорости движения целей, что реализовывается на основе эффекта
Доплера.
|
|
 |
Рисунок 4.2 – Блок-схема простого доплеровского измерителя скорости
На рисунке
4.2 приведена блок-схема приемника радиолокатора с непрерывным излучением,
который работает на ненулевой промежуточной частоте. Вместо обычного местного
гетеродина используется опорный сигнал, получаемый при смешении части сигнала
передатчика и местного сигнала, частота которого равна промежуточной частоте
приемника. Так как выходной сигнал смесителя состоит из двух боковых полос,
расположенных по обе стороны от несущей, а так же более высоких гармоник, то в
качестве опорного сигнала с помощью узкополосного фильтра выбираем верхнюю из
боковых полос. В данной схеме стабильность частоты передатчика не влияет на
работу приемника, так как отклонение частоты f0 компенсируется таким
же отклонением опорной частоты, и промежуточная частота остается неизменной.
Гораздо легче обеспечить стабильность частоты местного гетеродина, чем
приемника, так как она гораздо меньше. Промежуточная частота fп=5
МГц.
Однако
подобный приемник определяет только модуль скорости и не может определить
направление.
Рисунок 4.3 – Блок-схема приемника определения направления радиальной скорости
и её значения.
Знак
доплеровского сдвига частоты и, следовательно, направление движения цели можно
определить, разделив принятый сигнал по двум каналам (рисунок 4.3). Принятый
сигнал разветвляется по каналам А и В и подводится к отдельным смесителям.
Часть сигнала передатчика подается непосредственно к смесителю канала А. В
канале В опорный сигнал от передатчика претерпевает сдвиг на 90˚. В
результате между доплеровскими частотами, возникающими в обеих каналах, имеется
сдвиг фазы на 90˚. Знак фазового сдвига определяет направление движения
цели.
Для
определения знака фазового сдвига на 90˚ оба сигнала сначала усиливаются и
ограничиваются. Сигнал от ограничителя В дифференцируется, кроме того
изменяется его полярность. Выходной сигнал от ограничителя А и
дифференцированный выходной сигнал от В сравниваются в схеме совпадения,
обозначенной «верхний селектор». При положительных сигналах верхний селектор
генерирует импульс, что указывает на удаление цели. При приближении цели схема
совпадений верхнего селектора не дает выходного сигнала. Появление сигнала на
выходе схемы совпадения «нижний селектор», возникающего при сравнении выходного
сигнала ограничителя А с выходным сигналом инвертирующей схемы, указывает на
приближение, а не на удаление цели. Подсчет импульсов от двух схем совпадения
позволяет определить направление и величину доплеровского сдвига частоты.
Каждый из
приемников имеет свои достоинства и недостатки, объединение первого и
исключение второго, приводит к совмещению двух схем приемников. Кроме того,
радиолокационная станция должна обнаруживать ещё и неподвижные цели, то есть не
имеющих доплеровского сдвига. Для этого вводится канал С, в котором
производится усиление промежуточной частоты в усилителе УПЧ, после чего
пороговое устройство принимает решение о наличии или отсутствии цели (рис. 2.3.4)

Рисунок 4.4 – Структурная схема РЛС.
Рисунок 4.4 представляет собой структурную схему
радиолокационной станции. Антенны снабжаются устройствами измерения угла
поворота, которые определяют азимутальные углы поворота антенн, а
следовательно, координаты цели. Сигналы с измерителей угла поворота и все
обработанные в приемнике сигналы приходят на аналогово-цифровой преобразователь
и затем уже информация, преобразованная в цифровой сигнал, поступает на
индикатор, в роли которого выступает персональный компьютер.
5
РАСЧЕТ АВТОГЕНЕРАТОРА
Рассчитаем задающий генератор. Его основной функцией
является генерация синусоидальных колебаний заданной частоты с необходимой
стабильностью. Рабочая частота генератора fр=150
МГц,
Расчет
производится по методике изложенной в [5]. Необходимую
стабильность частоты обеспечиваем с помощью кварцевого резонатора.
Выберем
транзистор. Для увеличения стабильности частоты в задающих автогенераторах
выбирают транзисторы малой мощности. Чтобы фазовый сдвиг между колебаниями тока
коллектора и напряжения базы можно было устранить с помощью корректирующей
цепочки, следует выбирать транзистор, граничная частота fт
которого больше, чем заданная частота колебаний fр.
Этим требованиям удовлетворяет транзистор 2Т368А со следующими параметрами:
|
-
граничная частота, fт, МГц
|
900; |
|
-
постоянная времени цепи внутренней обратной связи τос,
пс
|
4,5; |
|
-
емкость коллекторного перехода Cк,
пФ
|
1,2; |
|
-
емкость эмиттерного перехода Cэ,
пФ
|
3; |
| -
статический коэффициент передачи по току в схеме с ОЭ |
50; |
|
-
крутизна переходной характеристики в граничном режиме Sгр, мА/В
|
30; |
|
-
допустимый ток коллектора Iк доп.,
мА
|
30; |
|
-
допустимое напряжение на коллекторе Uк
доп., В
|
15; |
|
-
допустимое напряжение на базе Uб
доп., В
|
4; |
|
-
допустимая мощность рассеяния Pрас
доп., мВт
|
225; |
|
-
напряжение отсечки Uотс., В
|
0,6; |
Произведем расчет корректирующей цепочки.
Граничные частоты:
Активная часть коллекторной емкости и сопротивление потерь в базе:
Рассчитаем элементы корректирующей цепочки:
Эффективность
применения корректирующей цепи зависит от соотношения между Rкор
и Rз – требуется выполнение условия Rкор<Rз.
Данное условие выполняется.
Цепь коррекции меняет крутизну переходной характеристики. Рассчитаем её с
учетом корректирующей цепочки.
Расчет электрического режима работы транзистора. Учитывая необходимый баланс по
самовозбуждению, а так же условие баланса активных мощностей следует, что в
стационарном режиме колебаний γ1(θ)=0,2…0,3. Тогда
выбираем угол отсечки θ=60˚
Значения
коэффициентов Берга для угла отсечки θ=60˚:α0=0,218;
α1=0,391; γ0=0,109.
Выберем
значение коэффициента обратной связи. Наибольшая стабильность частоты в
транзисторном автогенераторе получается при Kос=1…3.
Обычно в задающих автогенераторах на биполярных транзисторах выбирают Kос=1.
Рассчитаем
основные параметры генератора:
амплитуда первой гармоники коллекторного тока:
амплитуда постоянной составляющей коллекторного тока:
амплитуды первой гармоники напряжения на базе и коллекторе транзистора с
коррекцией:
сопротивление нагрузки транзистора:
колебательная, потребляемая и рассеиваемая в транзисторе мощности:
рассеиваемая мощность не
превышает допустимого значения 22,1мВт<225
мВт.
электронный КПД:
напряжение смещения на базе:
необходимо чтобы
условие выполняется.
Рассчитаем напряженность режима x,
напряженность граничного режима xгр
и сравним их, должно выполняться неравенство:
данное условие выполняется.
Расчет
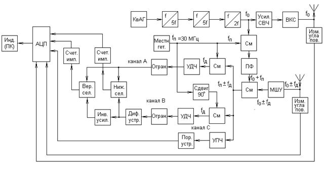
колебательной системы. Колебательная система автогенератора состоит из контура C1, C2, C3 и Qz.
Параметры
кварцевого резонатора РКМ-14:
|
-
Диапазон частот fр, МГц
|
5…300 |
|
-
Добротность Q, 103
|
12 |
|
-
Сопротивление кварца rкв, Ом
|
10 |
|
-
Шунтирующая емкость C0, пФ
|
2 |
Характеристическое сопротивление кварца:
частота колебаний равна резонансной частоте системы:
из чего следует, что суммарная емкость контура:
сопротивление контура при
резонансе:
коэффициент включения контура к транзистору:
Одна из емкостей делителя (с учетом емкостной связи
с нагрузкой):
C`2=CS/p=0,01·10-12/1,79·10-4=55,9·10-12
Ф;
другая емкость делителя:
C1=C`2/Kос=55,9·10-12/1=55,9·10-12 Ф;
тогда:

Чтобы сопротивление нагрузки R`н,
пересчитанное к выходным электродам транзистора, не снижало заметно добротности
контура, нужно выполнить условие R`н>>Rн. На практике достаточно, чтобы R`н=3Rн, обычно
Rн = 50 Ом. Тогда R`н=150 Ом.
Добротность последовательной цепочки CсвRн:
емкость связи:
емкость связи, пересчитанная в параллельную к емкости C2:
емкость делителя (без учета емкости связи с нагрузкой):
Расчет цепи смещения.

Чтобы делитель R1R2 не шунтировал
колебательную систему, должно выполнятся неравенство Rр(CΣ/C1)2<<Rист.
Расчет цепи питания. Значение сопротивления Rбл
выбирают равным (5…10)Rк.
сопротивление емкости блокировочного конденсатора Cбл1
на рабочей частоте должно быть много меньше внутреннего сопротивления источника
питания, выбираем 1/2πfрСбл=0,1
Ом. Тогда:
напряжение питания:
Обозначения элементов в расчете соответствует обозначениям на схеме (рисунок
5.1).
Рисунок 5.1 – Принципиальная электрическая схема кварцевого
автогенератора.
6
РАСЧЕТ УСИЛИТЕЛЬНОГО ТРАКТА
6.1 Расчет оконечного каскада усилительного
каскада
Произведем расчет оконечного каскада усилителя
исходя из предъявляемых к нему требований: выходная мощность 0,1 Вт, частота
7,5 ГГц.
Руководствуясь исходными данными, выбираем
транзистор 3П602Д-2, со следующими характеристиками:
|
-
uраничная частота ft,
ГГц
|
12; |
| -
rрутизна переходной характеристики S, А/В |
0,1; |
|
-
напряжение отсечки Eотс, В
|
-5,1; |
|
-
yапряжение отсечки затвора Eотс з, В
|
0,5; |
|
-
уапряжение Eс0,
В
|
0,65; |
|
-
cопротивление насыщения rнас, Ом
|
3; |
|
-
допустимое напряжение стока Uс доп,
В
|
7,5; |
|
-
допустимое напряжение на затворе Eзи
доп, В
|
3,5; |
|
-
допустимая температура tдоп
|
130; |
|
-
допустимая мощность рассеяния Pрас. доп,
Вт
|
1,35; |
|
-
контактная разность потенциалов Uφ,
В
|
0,8; |
|
-
емкость затвор-канал Сзк, пФ
|
1,3; |
|
-
емкость сток-затвор Ссз, пФ
|
0,4; |
|
-
емкость сток-канал Сск, пФ
|
0,08; |
|
-
сопротивление истока rз, Ом
|
1; |
|
-
сопротивление истока rи, Ом
|
1,25; |
|
-
сопротивление стока rс, Ом
|
1,5; |
|
-
сопротивление канала rк, Ом
|
5; |
|
-
индуктивность исток Lи, нГн
|
0,075; |
Произведем расчет электрического режима работы
транзистора. Расчет производится по методике приведенной в [6].
Существует ограничение на максимально допустимое значение напряжение на стоке Uс доп, тогда должно выполнятся неравенство:
пусть Ec=4
В.
Для достижения наибольшего коэффициента усиления по
мощности угол отсечки тока стока θ выбираем равным 180˚ (режим А).
Определим амплитуду первой гармоники тока стока:
где мощность Pс1 задают в 1,1…1,2 раза больше мощности
требуемой в нагрузке Pн. Из
предварительного расчета мощность излучения должна быть 30 мВт, но так как
существуют потери в выходной колебательной системе и в волноводном тракте
мощность оконечного каскада должна быть больше.
Затухание в волноводе α=0,0794 дБ/м, длина волноводной линии 30·2 м. Тогда
общее затухание в волноводном тракте:
КПД выходной колебательной системы обычно не меньше 95%, тогда мощность
выходного каскада должна быть:
то есть выходная мощность, с
учетом небольшого запаса, составит Рн=100 мВт. Одновременно Pс1 не должна превышать Pс
max. Примем Pс1=1,1·Pн=1,1·0,1=0,11 Вт. Коэффициенты Берга для угла
отсечки θ=180˚: α0=0,5; α1=0,5; γ0=1; γ1=1.
Тогда:
Рассчитаем амплитуду первой гармоники напряжения на стоке в граничном режиме:
Находим эквивалентное сопротивление нагрузки:
Постоянная составляющая тока стока и мощность потребляемую от источника
питания:
Определяем усредненные по первой гармонике емкости Сзк и Ссз:
где
тогда:
Рассчитаем усредненное значение сопротивления канала по первой гармонике:
где

тогда:
Для расчета сопротивления rс0,
характеризующего влияние обратной связи в полевых транзисторах с барьером
Шотки, сначала определим несколько вспомогательных коэффициентов:
где
и затем:
Рассчитываем выходную мощность:
Определим значения элементов Lвх, Свх,
rвх в эквивалентной схеме входной цепи на
рис. 2.5.1:
Рисунок 6.1 – Эквивалентная схема транзистора
Определяем амплитуду входного тока:
Расчет входной мощности и коэффициента усиления по
мощности:

(2.5.1)
Определим коэффициент полезного действия и мощность,
рассеиваемую
в транзисторе, которая не должна превышать предельно допустимую:
что не превышает предельно
допустимой мощности рассеивания.
Определим напряжение смещения на затворе:
Рисунок
6.2 – Схема оконечного усилительного каскада
6.2
Расчет предоконечного каскада с использованием компьютера
Произведем расчет предоконечного каскад усилительного тракта передатчика
проектируемой РЛС с помощью компьютера, программа составлена на основе методики
расчета изложенной в [6].
Предоконечный каскад нагружается на оконечный каскад и исходя из
вышеизложенных расчетов и должен обеспечивать на его входе мощность Рвх
(2.5.1) равную 41,2 мВт на частоте 7,5 ГГц, исходя из чего выбираем маломощный
биполярный транзистор 2Т3124А-2 со следующими характеристиками:
| -статический
коэффициент передачи тока в схеме с ОЭ |
100; |
| -граничная частота,
ГГц |
8; |
| -емкость
коллекторного перехода, пФ |
0,42; |
| -емкость
эмиттерного перехода, пФ |
0,69; |
| -индуктивность
базового вывода, нГн |
1; |
| -индуктивность
эмиттерного вывода, нГн |
2; |
| -напряжение
отсечки, В |
0,4; |
| -допустимое
напряжение на базе, В |
1; |
| -допустимое
напряжение на коллекторе, В |
10; |
| -допустимый
ток коллектора, мА |
12; |
| -допустимая
мощность рассеяния, мВт |
70; |
| -крутизна
переходной характеристики в граничном режиме, мА/В |
40; |
Производим расчет предоконечного
каскада, задавшись напряжением питания и током в цепи коллектора:
| -Допустимая мощность рассеяния
на коллекторе, Вт |
7.00E-002; |
| -Рабочaя частота, МГц |
7500; |
| -Статический коэффициент
усиления по току |
100; |
| -Напряжение отсечки, B |
.400; |
| -Крутизна в граничном режиме,
A/B |
3.99E-002; |
| -Емкость эмиттерного перехода,
пФ |
.689; |
| -Емкость коллекторного
перехода, пФ |
.419; |
| -Допустимое напряжение на
базе, В |
1; |
| -Допустимый ток коллектора, А |
1.19E-002; |
| -Допустимое напряжение на
коллекторе, В |
10; |
| -Индуктивность базового
вывода, нГн |
1; |
| -Индуктивность эмиттерного
вывода, нГн |
2; |
| -Напряжение источника питания,
В |
3; |
| -Максимальный ток коллектора,
А |
6.99E-003; |
| -Граничная частота F betta,
МГц |
8000; |
| -Угол отсечки, град |
180; |
| -Коэффициенты Берга для угла
отсечки: |
|
| -Аlfa0= 0.5; |
|
| -Alfa1= 0.5; |
|
| -Gamma0= 1; |
|
| -Gamma1= 1. |
|
|
|
|
| Режим
работы: |
|
| -Коэффициент использования
напpяжения, B |
.686; |
| -Напpяжение первой гармоники
на коллекторе, В |
2.76; |
| -Амплитуда 1-й гаpмоники
коллекторного тока, А |
3.74E-003; |
| -Постоянная составляющая
коллекторного тока, А |
1.26E-003; |
| -Мощность первой гармоники на
выходе, Вт |
7.14E-003; |
| -Мощность, потpебляемая
коллекторной цепью, Вт |
9.07E-003; |
| -Мощность, pассеиваемая на
коллекторе, Вт |
2.40E-003; |
| -КПД коллекторной цепи |
.723; |
| -Управляющий заряд, нКл |
1.88E-015; |
|
-Минимальное мгновенное напpяжение
на эмиттерном
переходе, В
|
.397; |
| -П-остоянная составляющая на
эмиттере, В |
.399; |
| -Сопротивление коллекторной
нагрузки, Ом |
581.5; |
|
-Амплитуда первой гармоники
суммарного тока базы
с четом тока емкости
коллекторного перехода, А.
|
7.55E-002; |
| -Сопротивление коррекции
закрытого перехода, Ом. |
28.8; |
| -Мощность, потребляемая цепью
коррекции, Вт |
6.50E-008; |
| -Входное сопротивление, Ом |
8.17; |
| -Мощность, потребляемая на
входе, Вт |
1.22E-002; |
| -Мощность на входе,
потребляемая каскадом, Вт |
1.22E-002; |
| -Коэффициент передачи по
мощности |
1.53 |
| -Входная индуктивность, нГн |
1.00; |
| -Входная емкость, пФ |
848.5; |
| -Усредненн. за период
сопротивление коррекции, Ом |
16.3. |
Результаты оказались неудовлетворительными, с такой выходной мощностью он
не сможет раскачать оконечный каскад. Попробуем увеличить выходную мощность
предоконечного каскада, повысив напряжение питания и коллекторный ток.
Производим расчет заново:
| -Допустимая мощность рассеяния
на коллекторе, Вт |
7.00E-002; |
| -Рабочaя частота, МГц |
7500; |
| -Статический коэффициент
усиления по току |
100; |
| -Напряжение отсечки, B |
.400; |
| -Крутизна в граничном режиме,
A/B |
3.99E-002; |
| -Емкость эмиттерного перехода,
пФ |
.689; |
| -Емкость коллекторного
перехода, пФ |
.419; |
| -Допустимое напряжение на
базе, В |
1; |
| -Допустимый ток коллектора, А |
1.19E-002; |
| -Допустимое напряжение на
коллекторе, В |
10; |
| -Индуктивность базового
вывода, нГн |
1; |
| -Индуктивность эмиттерного
вывода, нГн |
2; |
| -Напряжение источника питания,
В |
4; |
| -Максимальный ток коллектора,
А |
7.49E-003; |
| -Граничная частота F betta,
МГц |
8000; |
| -Угол отсечки, град |
180; |
| -Коэффициенты Берга для угла
отсечки: |
|
| -Аlfa0= 0.5; |
|
| -Alfa1= 0.5; |
|
| -Gamma0= 1; |
|
| -Gamma1= 1. |
|
|
|
|
| Режим
работы: |
|
| -Коэффициент использования
напpяжения, B |
.953; |
| -Напpяжение первой гармоники
на коллекторе, В |
3.81; |
| -Амплитуда 1-й гаpмоники
коллекторного тока, А |
4.74E-003; |
| -Постоянная составляющая
коллекторного тока, А |
2.38-003; |
| -Мощность первой гармоники на
выходе, Вт |
6.56E-003; |
| -Мощность, потpебляемая
коллекторной цепью, Вт |
9.54E-003; |
| -Мощность, pассеиваемая на
коллекторе, Вт |
2.91E-003; |
| -КПД коллекторной цепи |
.798; |
| -Управляющий заряд, нКл |
1.49E-015; |
|
-Минимальное мгновенное
напpяжение на эмиттерном
переходе, В
|
.697; |
| -Постоянная составляющая на
эмиттере, В |
.699; |
| -Сопротивление коллекторной
нагрузки, Ом |
1016.6; |
|
-Амплитуда первой гармоники
суммарного тока базы
с учетом тока емкости
коллекторного перехода, А.
|
5.47E-002; |
| -Сопротивление коррекции
закрытого перехода, Ом. |
28.8; |
| -Мощность, потребляемая цепью
коррекции, Вт |
4.05E-008; |
| -Входное сопротивление, Ом |
4.67; |
| -Мощность, потребляемая на
входе, Вт |
1.33E-002; |
| -Мощность на входе,
потребляемая каскадом, Вт |
1.33E-002; |
| -Коэффициент передачи по
мощности |
2.03; |
| -Входная индуктивность, нГн |
1.00; |
| -Входная емкость, пФ |
1482.3; |
| -Усредненн. за период
сопротивление коррекции, Ом |
14.4. |
Повышение наряжения
питания дало свои результаты, однако все равно выходная мощность не так высока
как хотелось бы. Попробуем ещё повысить напряжение питания и ток колектора.
Вообще ток коллектора не должен превышать 80% от максимально допустимого
значения и напряжение питания должно быть в половину меньше допустимого.
Производим расчет:
| -Допустимая мощность рассеяния
на коллекторе, Вт |
7.00E-002; |
| -Рабочая частота, МГц |
7500; |
| -Статический коэффициент
усиления по току |
100; |
| -Напряжение отсечки, B |
.400; |
| -Крутизна в граничном режиме,
A/B |
3.99E-002; |
| -Емкость эмиттерного перехода,
пФ |
.689; |
| -Емкость коллекторного
перехода, пФ |
.419; |
| -Допустимое напряжение на
базе, В |
1; |
| -Допустимый ток коллектора, А |
1.19E-002; |
| -Допустимое напряжение на
коллекторе, В |
10; |
| -Индуктивность базового
вывода, нГн |
1; |
| -Индуктивность эмиттерного
вывода, нГн |
2; |
| -Напряжение источника питания,
В |
5; |
| -Максимальный ток коллектора,
А |
9.51E-003; |
| -Граничная частота F betta,
МГц |
8000; |
| -Угол отсечки, град |
180; |
| -Коэффициенты Берга для угла
отсечки: |
|
| -Аlfa0= 0.5; |
|
| -Alfa1= 0.5; |
|
| -Gamma0= 1; |
|
| -Gamma1= 1. |
|
|
|
|
| Режим
работы: |
|
| -Коэффициент использования
напpяжения, B |
.986; |
| -Напpяжение первой гармоники
на коллекторе, В |
4.85; |
| -Амплитуда 1-й гаpмоники
коллекторного тока, А |
8.89E-003; |
| -Постоянная составляющая
коллекторного тока, А |
3.18E-003; |
| -Мощность первой гармоники на
выходе, Вт |
4.31E-002; |
| -Мощность, потpебляемая
коллекторной цепью, Вт |
1.90E-002; |
| -Мощность, pассеиваемая на
коллекторе, Вт |
4.72E-003; |
| -КПД коллекторной цепи |
.852; |
| -Управляющий заряд, нКл |
8.84E-016; |
|
-Минимальное мгновенное
напряжение на эмиттерном
переходе, В
|
.998; |
| -Постоянная составляющая на
эмиттере, В |
.999; |
| -Сопротивление коллекторной
нагрузки, Ом |
1150.3; |
|
-Амплитуда первой гармоники
суммарного тока базы
учетом тока емкости
коллекторного перехода, А.
|
.013; |
| -Сопротивление коррекции
закрытого перехода, Ом. |
25.6; |
| -Мощность, потребляемая цепью
коррекции, Вт |
1.60E-008; |
| -Входное сопротивление, Ом |
4.13; |
| -Мощность, потребляемая на
входе, Вт |
1.69E-002; |
| -Мощность на входе,
потребляемая каскадом, Вт |
1.69E-002; |
| -Коэффициент передачи по
мощности |
2.53; |
| -Входная индуктивность, нГн |
1.00; |
| -Входная емкость, пФ |
3770.5; |
| -Усредненн. за период
сопротивление коррекции, Ом |
12.8. |
На этот раз результаты расчета удовлетворяют
требованиям оконечного каскада к мощности, то есть реализация предоконечного
каскада на основе транзистора 2Т3124А-2 возможна.
7
РАСЧЕТ ВЫХОДНОЙ КОЛЕБАТЕЛЬНОЙ СИСТЕМЫ
Выходная
колебательная система необходима для фильтрации высших гармоник на выходе
усилительного каскада перед подачей полезного сигнала в антенно-фидерную
систему. Кроме того она обеспечивает согласование источника с нагрузкой, то
есть трансформирует резистивную составляющую сопротивления нагрузки RА в RЭК с
одновременной компенсацией реактивной составляющей XА.
Исходными
данными для расчета выходной колебательной системы служат: сопротивление
нагрузки RА=75 Ом; эквивалентное
сопротивление нагрузки, известное из расчета усилительного каскада, RЭК=45,3 Ом; рабочая частота fр=7,5
ГГц; требуемое затухание высших гармоник aф=50 дБ
(современные требования на фильтрацию 40…80 дБ). Расчет произведем по методике
изложенной в [6].
Наиболее
интенсивными являются вторая и третья гармоники, именно их надо ослаблять в
выходной колебательной системе.
Необходимый коэффициент фильтрации, который должна обеспечивать выходная
колебательная система, можно найти из соотношения:
У фильтров Баттерворта и Чебышева минимальные
потери, а следовательно максимальный КПД, достигаются при оптимальном числе
звеньев (m=mопт), которое определяется
только требуемым затуханием aф:
mопт=(0,05…0,1)aф=0,1·50=5
Выбираем фильтр Чебышева в виде двух последовательно соединенных П-цепочек
(рис. 2.6.1)
Рис 2.6.1 – Эквивалентная схема ВКС.
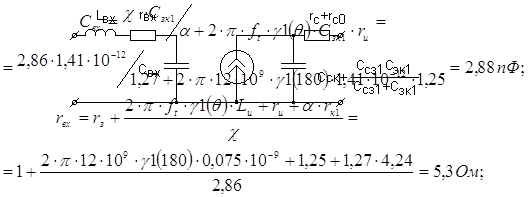
Выходная колебательная система последовательно трансформирует сопротивление
нагрузки сначала в R*Н, а затем в
Rэк. Причем:
Для расчета LC элементов сначала рассчитаем
вспомогательные величины R01 R02 соответственно
для первой и второй П-цепочки. Причем R01 (R02)
выбирают в 3…5 раз меньше по сравнению с наименьшим из сопротивлений Rэк и R*Н
(R*Н и RА).
Рассчитаем сопротивления элементов цепи:
Исходя из найденных реактивных сопротивлений и рабочей частоты передатчика,
найдем значения емкостей и индуктивностей элементов.
тогда:
Фактическая емкость C1 отличается от расчетной на
емкость Сск известную из расчетов оконечного каскада, который
нагружается на выходную колебательную систему, и так, С1=С1расч-Сск=0,67-0,08=0,59
нФ. Кроме того, емкости С21 и С22 собой образуют одну емкость С2=С21+С22=0,62+0,5=
=0,112 нФ. Все остальные элементы сохраняют свои значения.
Рис. 2.6.2 -
ВКС
Определим КПД системы. Коэффициент полезного действия первой:
и второй:
цепочек, где Q=500 добротность катушек индуктивности.
Определяем нагруженные добротности первой и второй
П-цепочек фильтра:
Фактический коэффициент фильтрации первой и второй цепочки:
Общий коэффициент фильтрации:
то есть полученный
коэффициент фильтрации удовлетворяет требованию на мощность побочного
излучения.
8 РАСЧЕТ АНТЕННО-ФИДЕРНОЙ СИСТЕМЫ
В данном разделе произведем более
подробный расчет антенно-фидерной системы.
Радиолокационная станция имеет две одинаковые однозеркальные
параболические антенны. Определим их геометрические размеры.
Для начала определим тип
фидера его шумовую температуру и КПД.
В качестве линии передачи
выбираем прямоугольный волновод с сечением 2,8´1,3
см и коэффициентом затухания α=0,0794 дБ/м
Тафу=67°alф=67°·0.0794·30=160˚.
где lф-длина фидерой
линии (принимаем расстояние от технического здание до шлюза, с запасом)
Тафу=290°(1-КПД); КПД=1-(Тафу /290°)=1-0,55=0,45
Вычисление шумовой
температуры антенной системы выполняется по формулам
Та=Тафу+КПД·ТН.СР+КПД·То(1-a1+a1·u)=
=160+0,45·10+0,45·290(1-0,925+0,925·0,025)=177,3
Ta=177,3˚K
Т=Та+Тпр
T=2277,3˚K
Определим
диаметр раскрыва зеркала. Ширина диаграммы направленности в случае
неравномерного возбуждения раскрыва зеркала определяется:
Q0,5Е = 1,3l / l1
Q0,5H = 1,2l / l2
где 2Q0,5Н ,2Q0,5E
– ширина ДН в плоскостях Н и Е соответственно, рад;
l - длина волны;
l1 и l2 –
горизонтальный и вертикальный размеры антенны;
l1=1.3 l/Q0,5E=(1,3*3*108/7,5*109)/
0,035=1,49 м
l2=1.2 l/Q0,5H=(1,2*3*108/7,5*109)/ 1,41=0,14 м
Определение угла раскрыва и фокусного расстояния
зеркальной антенны.
С точки
зрения оптимизации геометрии антенны по максимальному отношению сигнал/шум необходимо произвести следующий расчет:
Чувствительность
g определяется формулой g=Sa2a3hg’
где первые
четыре коэффициента не зависят от угла раскрыва Y0,а
g’
вычисляется:
g’=ga1/(T1+КПД*Т0*(cosn+1Y0+u(1-cosn+1Y0)))
где Т1=Тпр+Т0(1-КПД)+КПД
Тнср
Т0=290°К
u=(0.2-0.3)-коэффициент учитывающий “переливание” части мощности облучателя через края зеркала,
a1=1-cosn+1Y0
S=0,25pl1l2 - площадь апертуры зеркала
n=6 – число характеризующее тип облучателя, в данном
случае пирамидальный рупор.n=0.81;
Строим график
функции g(Y0) и по максимальному значению определяем угол
раскрыва зеркала.
Рисунрк 8.1 – Зависимость отношения сигнал/шум от угла раскрыва
Из
зависимости видно, что функция γ(Y0)
достигает максимума при Y0=0,81
радиан (46˚).
Зная угол раскрыва и поперечные размеры можно найти фокусное расстояние
зеркала:
Таким
образом, основные геометрические размеры зеркала рассчитаны.
Рассчитаем геометрические и электродинамические
характеристики облучателя.
Расчёт сводится к определению
геометрических размеров облучателя, при которых уменьшение амплитуды поля на
краю раскрыва зеркала происходит до одной трети амплитуды поля в центре
раскрыва, и диаграммы направленности облучателя.
Рупор пирамидальный
Рисунок 8.2 – Облучатель. Пирамидальный рупор
Диаграммы направленности
рупорной антенны рассчитываются по формулам:
В Е плоскости (Рис 2.7.3 а)
В Н плоскости (Рис 2.7.3 б)

Где β0=2π/λ – волновое число β0=2*3,14/(3*108/7,5*109)=157,1
| а |
б |
| Рисунок 8.3 – ДН облучателя: а – в Е плоскости; б – в Н плоскости. |
Множители ap
и bp в уравнениях диаграмм направленности – поперечные размеры
рупора выбираются из условия спадания поля на краю раскрыва до одной третей по
отношению к полю в центре раскрыва. В данном случае ap=5,15 см и bp=3,76
см.
Для
оптимального рупора (наибольший КНД) продольные и поперечные размеры связаны
между собой соотношениями:
в Е плоскости
в Н плоскости
Распределение поля в апертуре
зеркала.
Расчёт распределения поля в
апертуре зеркала осуществляется по следующим формулам:
Где F0(Ψ)
- диаграмма направленности облучателя
Ψ0 –
угол раскрыва
Ψ – текущий
угол
Таким образом, поле в
апертуре зеркала распределено по следующим законам:
в Е плоскости (рисунке 8.4 а)
в Н плоскости (рисунке 8.4 б)

| а |
б |
| Рисунок 8.4 –
Распределение поля в апертуре зеркала: а – в Е плоскости; б – в Н плоскости. |
Теперь рассчитаем
пространственную диаграмму направленности и определим параметры параболической
антенны.
Инженерный расчет пространственной диаграммы направленности параболической
антенны часто сводится к определению диаграммы направленности идеальной круглой
синфазной площадки с неравномерным распределением напряженности возбуждающего
поля. В данном случае распределение напряженности возбуждающего поля в основном
определяется диаграммой направленности облучателя в соответствующей плоскости.
Выражение для нормированной ДН зеркальной параболической антенны при этом имеет
вид:
где J1 и
J2 – цилиндрические функции Бесселя первого
и второго порядка;
k1=Екр/Еmax=cos2(Ψ0/2)Fобл(Ψ0) – коэффициент, показывающий во сколько
раз амплитуда возбуждающего поля, на краю раскрыва меньше амплитуды в центре
раскрыва, в соответствующей плоскости с учётом различий расстояний от
облучателя до центра и края зеркала.
Таким образом,
пространственная ДН принимает вид в плоскости Е рисунок 8.5 а. и в плоскости Н
рисунок 8.5 б.
Рисунок 8.5 а – ДН антенны в Е плоскости.
Рисунок
8.5 б - ДН антенны в Н плоскости.
Таким образом, реальная
ширина диаграммы направленности составляет: в горизонтальной плоскости 0,034
радиана или 1,97˚;
в вертикальной плоскости 1,54 радиана или 88,2˚;
что вполне удовлетворяет требованиям.
9 УТОЧНЕННЫЕ
ТАКТИКО-ТЕХНИЧЕСКИЕ ХАРАКТЕРИСТИКИ РЛС
В вышеприведенных пунктах дипломного проекта были
рассчитаны основные тактико-технические характеристики радиолокационной станции
обзора водной поверхности речного шлюза.
Теперь учтем влияние метеорологических условий среды
на работу радиолокационной станции, а точнее, их влияния на характеристики
обнаружения.
На пути распространения зондирующего и отраженного
сигнала могут быть такие метеообразования как дождь или туман.
Из рисунков 5.6 и 5.7 [12] находим коэффициенты
поглощения энергии радиоволн в различных средах. Зная длину волны l=4 см, зададимся наихудшими условиями:
сильный дождь (16 мм/ч), туман с видимостью 30м и так же учтем затухание в
кислороде. Поглощение энергии радиоволн с данной длиной волны в парах воды
несущественно, поэтому его можно не учитывать.
В итоге суммарный коэффициент поглощения равен:
Общее затухание энергии на пути распространения,
равном 2км (так как учитывается распространение сигнала от передающей антенны
до цели и от цели до приемной антенны), составит 0,41 дБ или 1,01 раза.
Тогда мощность полезного эхо-сигнала на входе приемника составит:
где РSr –
мощность сигнала на входе приемника без учета затухания при распространении,
известно из главы 2.2; и отношение сигнал/шум составит:
где РNr – мощность шумов на входе приемника.
Зная отношение сигнал/шум и необходимую вероятность
правильного обнаружения, находим из графика рис 4.3 [12] вероятность ложной
тревоги, Рлт=1,1·10-4, что практически совпадает со
значением в задании и не оказывает существенного влияния на параметры
обнаружения.
Тактико-технические характеристики спроектированной
радиолокационной станции сведены в таблицу 2.8.1.
Таблица 9.1 – Тактико-технические характеристики РЛС
| Параметр |
Значение |
|
| Дальность действия, м |
1000 |
|
| Вероятность правильного
обнаружения |
0,95 |
|
| Вероятность ложной тревоги |
1,1·10-4
|
|
| Мощность передатчика, мВт |
122 |
| Ширина диаграммы
направленности в вертикальной плоскости, ˚ |
88 |
| Ширина диаграммы
направленности в горизонталной плоскости, ˚ |
1,97 |
| Период обзора приемной
антенны, с |
1 |
| Период обзора передающей
антенны, с |
45 |
| Время обновления
информации, с |
45 |
| Частота, ГГц |
7,5 |
| Раскрыв антенны в
горизонтальной плоскости, м |
1,4 |
| Раскрыв антенны в
вертикальной плоскости, м |
0,04 |
| Зона обзора по азимуту,
˚ |
90 |
| ЭПР целей, |
5 |
| Разрешение по угловой
координате |
2 |
| Индикация цели |
Яркостная отметка, с цифровыми данными о скорости |
Итак, спроектированная радиолокационная станция
обнаружения надводных целей в речном шлюзе по своим параметрам удовлетворяет
техническому заданию и выполняет возложенные на неё функции.
10 БИЗНЕС-ПЛАН
10.1 Сущность проекта.
Сущность проекта заключается в проектировании
радиолокационной станции для обеспечения безопасности движения речного
транспорта в шлюзовой камере. Для организации движения речного транспорта
необходимо знать их расположение и характеристики движения. Но в речном шлюзе,
представляющим собой узкий и глубокий канал, не всегда можно получить такую
информацию с помощью лишь визуального наблюдения, как из-за характерных
размеров шлюза, так и неблагоприятных метеорологических условий или времени
суток. Можно было бы использовать видео наблюдение, но оно так же не дает
полноценной оценки обстановки, а увеличение числа видеокамер ведет к большой
трудоемкости в обслуживании и частым поломкам системы видеонаблюдения. В таком
случае целесообразно применять радиолокацию.
Усть-Каменогорск является
промышленным городом, располагающимся на реке Иртыш, и большое количество
грузовых и пассажирских перевозок осуществляется по реке. То есть весь
транспорт пользуется шлюзом для перехода из Усть-Каменогорского водохранилища в
Иртыш.
10.2 Характеристика проекта
Проектирование производится для Усть-Каменогорской
гидроэлектростанции, плотина которой имеет однокамерный шлюз длиной сто метров
и шириной восемнадцать. Разность высот воды между водохранилищем и рекой
составляет около сорока метров. шлюз однокамерный, а перепад уровней воды
достаточно большой, что и приводит к трудностям слежения за происходящим при
минимальном уровне воды в камере.
10.3 Маркетинг
Потребителями услуг шлюза, а значит и услуг радиолокационной
станции, являются компании, юридические и частные лица владеющие речным
транспортом.
Маркетинговые исследования в области представления
услуг шлюза показывают, что количество потребителей данной услуги напрямую
зависит от уровня безопасности при прохождении через шлюз. Можно сделать вывод,
что обеспечение безопасного прохода речного транспорта через шлюз приводит к
увеличению числа потребителей, а следовательно увеличению прибыли.
Подобная радиолокационная система помимо
проектируемого назначения может использоваться и для других целей. Например,
для слежения за движением судов в морских и речных портах, для охраны
территорий, для поиска объектов в условиях плохой видимости и тому подобное. То
есть применение такой РЛС можно найти ни только для наблюдения за речным
шлюзом, так же подобные станции могут быть востребованы охранными
организациями, компаниями, занимающимися управлением движением, службами
спасения и т. д.
10.4 Организационный план
Шлюз принадлежит Республиканскому Казенному Восточно-Казахстанскому
Предприятию Водных Путей (РКВКПВП), которое относится к Министерству Транспорта
и Коммуникаций.
Для реализации этого проекта заключается контракт на
проектировку с Алматинским Институтом Энергетики и Связи, на изготовление
блоков радиолокационной системы и ввод их в строй с Алматинским
Строительно-Конструкторским Бюро (АСКБ). Заказчиком этого проекта является
РКВКПВП. Финансирование осуществляется за счет средств Министерства транспорта
и коммуникаций.
Стоимость реализации проекта включает в себя
стоимость оборудования РЛС, стоимость кабельно-волноводного тракта, стоимость
монтажных и настроечных работ.
Стоимость оборудования РЛС составляет:
-
приемо-передатчик 825 тыс. тг.
-
антенная система 300 тыс. тг.
-
блок индикации и управления 375 тыс. тг.
Общая стоимость системы РЛС 1500 тыс. тг. без НДС, с
учетом НДС 1740 тыс. тг.
Стоимость кабельно-волноводного
тракта для всего проекта 66,3 тыс. тг. без НДС, с учетом НДС 77 тыс. тг.
Стоимость монтажных и настроечных
работ для всего проекта 358,5 тыс. тг. без НДС, 416 тыс. тг. с учетом НДС.
Общая стоимость ввода системы РЛС
в работу 1925 тыс. тг. без НДС, с учетом НДС 2233 тыс. тг
Срок разработки проекта две недели. Срок
изготовления семь недель. На монтаж и настройку необходимо четыре недели
Таким образом, общий срок реализации проекта три
месяца.
Таблица 10.1– Состав
исполнителей и их заработная плата
| Должность |
Срок работы, дней |
Средняя зар.
плата в день, тыс. тг. |
Итого, тыс. тг. |
| Руководитель |
10 |
0,9 |
9 |
| Исполнитель разработчик |
14 |
0,6 |
8,4 |
| Консультант по разделу ОТ |
5 |
0,6 |
3 |
| Консультант по экономической части |
5 |
0,6 |
3 |
| Консультант по спец. части |
10 |
0,6 |
6 |
| Всего |
|
|
29,4 |
10.5 Производственный план
Реализация проекта производится по этапам, которые
представлены в таблице 10.2.
Таблица 10.2 – Этапы проектирования
| Наименование этапов |
Исполнители |
Количество дней |
| Разработка |
Исполнитель-разработчик |
14 |
| Изготовление |
АСКБ |
42 |
| Монтаж оборудования |
АСКБ |
25 |
| Настройка системы |
АСКБ |
10 |
| Сдача в эксплуатацию |
АИЭС и АСКБ |
3 |
10.6 Финансовый план
Капитальные затраты
Капитальные
затраты на установку радиолокационной станции складываются из капитальных
затрат на монтаж и настройку оборудования РЛС и дополнительного оборудования
(организация системы управления станцией).
Капитальные
затраты на проводку кабельных и волноводных соединений.
Капитальные
затраты на организацию кабельных соединений определяются по формуле:
Ккс=1.7К/кLкл (10.1)
где К/к
— стоимость одного метра кабеля;
Lкл —
общая длина кабеля, м;
коэффициент 1.7 учитывает затраты
на монтаж и прокладку кабеля.
Длина кабеля РЛС рассчитывается из расстояния от
здания управления до шлюза (передача двух сигналов по отдельным проводам)
равного 30 м.
Lкл = 2×30=60 м.
Стоимость одного метра кабеля 150 тенге/м. При
выбранной конструкции получаем величину капитальных затрат на организацию
кабельных сооружений:
Ккл = 1.7´150´60
= 15,3 тыс. тг. (без НДС).
Ккл = 17,8
тыс. тг (с НДС)
Капитальные
затраты на организацию волноводных соединений определяются по формуле:
Квт=1.7К/вLвт
(10.2)
где К/в –
стоимость одного метра волновода;
Lвт — общая длина
волноводной линии, м;
коэффициент 1.7 учитывает затраты
на монтаж и прокладку волновода. Длина волновода РЛС рассчитывается из
расстояние от здания управления до шлюза (два волновода: на прием и передачу)
30 м.
Lвт = 2×30=60 м.
Стоимость
одного метра волновода 500 тенге/м. При выбранной конструкции получаем величину
капитальных затрат на организацию волноводного тракта:
Квт
= 1.7´500´60 = 51 тыс. тенге (без НДС).
Квт = 59,2 тыс.тг (с НДС)
Капитальные затраты на
прокладку кабельно-волноводного тракта составляют:
ККиВ=Ккл+Квт=15,3+51=66,3
тыс. тенге (без НДС)
ККиВ=77 тыс. тг. (с НДС)
Капитальные затраты на
основное оборудование системы.
Наиболее
дорогостоящей частью оборудования проектируемой РЛС является приемо-передающее
оборудование, антенная система и система индикации и управления. Капитальные
затраты на установку и монтаж аппаратуры определяются количеством оборудования
применяемых в данной РЛС.
Предлагаемая конструкция
РЛС требует установки:
- одного блока приемо-передатчика,
- антенная система (приемная и передающая антенны),
- блок индикации и управления.
Все
радиооборудование имеет съемную блочную конструкцию, что позволяет
комплектовать аппаратуру в различных сочетаниях, в зависимости от конфигурации
сети и нужд ее пользователей.
Затраты на
монтаж оборудования составят:
Монтаж
приемо-передающего оборудования:
Мпр.-пер.=2,5%×Спр.-пер.=0,025×825 =21 тыс. тг.
Монтаж
антенной системы:
Мас=10%×Сас=0,1×300= 30 тыс. тг.
Монтаж блока
индикации и управления:
Миу=10%×Сиу=0,1×375= 37,5 тыс. тг.
Общие затраты
на монтаж РЛС:
М= Мпр.-пер.+ Мас+ Миу=21+30+37,5=88,5
тыс. тг. (без НДС)
М=103 тыс. тг. (с НДС)
Затраты на
настройку оборудования:
Настройка
приемо-передающего оборудования:
Нпр.-пер.=15%×Спр.-пер.=0,15×825=124 тыс. тг.
Настройка
антенной системы:
Нас=30%×Нас=0,3×300= 90 тыс. тг.
Настройка
блока индикации и управления:
Ниу=15%×Ниу=0,15×375= 56 тыс. тг.
Общие затраты
на настройку системы РЛС:
Н= Нпр.-пер.+ Нас+ Ниу.=124+90+56=270
тыс. тг. (без НДС)
Н=313 тыс. тг. (с НДС).
Таким
образом, капитальные затраты на оборудование РЛС, его монтаж и настройку
составляют:
Ка=Соб+М+Н=1500+88,5+270=1858,5 тыс.
тг. (без НДС)
Итак, общие
капитальные затраты на установку системы РЛС составляют:
К=ККиВ+Ка=66,3+1858,5=1925 тыс. тг.
(без НДС)
К =
2233 тыс. тг. (с НДС)
Таблица 10.3 – Капитальные затраты
| Статьи капитальных
затрат. |
Величина
капитальных затрат без НДС (тыс. тг). |
Величина
капитальных затрат с НДС (тыс. тг). |
|
Затраты на проводку кабельных и волноводных соединений, ККиВ.
|
66,3 |
77 |
|
Затраты на оборудование, его монтаж и настройку, КА.
|
1858,5 |
2156 |
| Общие капитальные затраты (тыс.тг): |
1925 |
2233 |
Эксплуатационные
расходы
Эксплуатационные расходы на
содержание и обслуживание оборудования радиолокационной станции определяется
по формуле:
Э =
Т + Зм + А + Эн+ Нр + Осн,
(10.3)
где Т — затраты по труду;
Зм
— расходы на материалы, запасные части и текущий ремонт;
А —
амортизационные отчисления;
Эн
— расходы на оплату производственной электроэнергии;
Нр – накладные
расходы;
Осн – основные
социальные начисления.
Затраты по труду.
Затраты по труду определяются по штатному
расписанию, сюда включены все виды выплат. Штат персонала по эксплуатации и
разработке радиооборудования и кабельно – волноводного тракта проектируемой РЛС
приведен в таблице 10.4.
Таблица
10.4 – Штатное расписание и заработная плата основного персонала
| Должность |
Количество
человек |
Размер заработной
платы в месяц
(тыс. тг)
|
Размер годовой
заработной платы.
(тыс. тг)
|
| Оператор РЛС |
3 |
12 |
144 |
| Дежурный персонал |
1 |
12 |
144 |
| Всего |
4 |
48 |
576 |
Расходы на
основной социальный налог для основного персонала(Осн):
Осн
= 0,21×0,9×ФОТ, (10.4)
Расходы в месяц:
Осн
= 0,21×0,9×48 = 9,1 тыс.тг.
Расходы в год:
Осн
= 0,21×0,9×576= 109 тыс.тг.
Расходы на материалы, запасные
части и текущий ремонт.
Эти расходы
определяются по установленным денежным нормативам на единицу оборудования (см.
таблицу 10.5).
Расходы на материалы:
- содержание
оборудования РЛС 2 % от стоимости оборудования.
- содержание
кабельно-волноводного тракта 2 % от стоимости.
Таблица 10.5 -
Расходы на материалы и запасные части
| Наименования статьи
расходов |
Денежный норматив
(тыс. тенге) |
Всего по РЛС в
месяц, тыс. тг. |
Всего по РЛС за
год, тыс. тенге |
| Содержание оборудования РЛС |
1% от 1500. |
15 |
180 |
| Содержание кабельно-волноводного тракта |
1% от 66,3. |
0,67 |
8 |
| Всего (тыс. тенге) |
15,67 |
188 |
Амортизационные отчисления.
Они определяются на основе капитальных вложений и
нормы амортизационных отчислений:
А = aст×(Kкв + ККиВ) (10.5)
где аст — норма
амортизации на оборудование РЛС, 15 % от суммы капитальных вложений,
A = 0.15×(1925 + 66,3) = 298,8 тыс.тг.
Расходы на оплату производственной электроэнергии.
Затраты на электроэнергию
рассчитываются исходя из графика работы РЛС. Потребляемая мощность системы
складывается из мощностей отдельных частей:
-
потребляемая мощность приемо-передатчика 100 Вт;
-
потребляемая мощность на электроприводы антенн 350 Вт;
-
потребляемая мощность устройством индикации и управления 250 Вт.
Общая мощность энергопотребления радиолокационной системы 700 Вт. Потребляемая
энергия системы РЛС составляет 500 кВт в месяц, тариф на электроэнергию
составляет 2,76 тенге за 1 кВт.
Расходы на электроэнергию за
12 месяцев составят:
500
кВт×2,76 тенге ×12 месяцев = 16,6 тыс. тенге.
Малая величина расходов на
электроэнергию объясняется маломощностью РЛС и её малым энергопотреблением.
Накладные расходы: Нр=(0,3¸1,5)×ФОТ
Нр = 0,3 × ФОТ = 0,3 × 576 =172,8 тыс. тг
Общие эксплуатационные расходы
приведены в таблице 10.6
Таблица 10.6 - Общие
эксплуатационные расходы
| Статья расходов |
Величина в месяц
(тыс. тг) |
Величина за год (тыс.тенге) |
| Затраты по труду |
48 |
576 |
| Отчисления на социальный налог |
9,1 |
109 |
| Материалы и запасные части |
15,67 |
188 |
| Амортизация |
24,9 |
298,8 |
| Расходы на электроэнергию |
1,38 |
16,6 |
| Накладные расходы |
14,4 |
172,8 |
| Всего: |
113,45 |
1361,4 |
10.7
Сравнение
Альтернативой
радиолокационному наблюдению может служить система видеонаблюдения. Для
сравнения рассмотрим систему видео наблюдения зарубежной фирмы EVS, которая состоит из видео камеры, монитора, квадратора,
видеомультиплексора, видеомагнитофона и пульта управления. Расходы на
приобретение этого оборудования приведены в таблице 10.7 (стоимости
оборудования взяты из прайс-листов фирмы производителя)
Таблица
10.7 – Стоимость системы видео наблюдения
| Оборудование |
Количество, шт. |
стоимость, тыс.
тг. без НДС |
| Видеокамера VNP-742 |
10 |
517,7 |
| Монитор
SSM-215CE |
1 |
67,7 |
| Квадратор
SVT-124P |
4 |
425,9 |
| Видеомультиплексор YS-DX416 |
1 |
333,6 |
| Видеомагнитофон PM-909 |
1 |
41,15 |
| Пульт управления CBZ-230 |
1 |
62,17 |
| Итого |
|
1448,2 |
Капитальные
затраты на систему видеонаблюдения.
Капитальные
затраты на установку системы складываются из капитальных затрат на оборудование
его монтаж и настройку.
Затраты на
монтаж и настройку оборудования составляют 18 % от стоимости оборудования
Змн=18%·Соб=
0,18· 1448,2=260,7 тыс. тг. (без НДС)
Змн=0,18·
1679,9=302,4 тыс. тг. (с НДС)
Таким
образом, общие капитальные затраты на оборудование видеонаблюдения, его монтаж
и настройку составляют:
Ка=Соб+Змн=1448,2+260,7=1709
тыс. тг. (без НДС)
К =
1982 тыс. тг. (с НДС)
Эксплуатационные
расходы
Эксплуатационные расходы на
содержание и обслуживание оборудования видеонаблюдения определяется по
формуле:
Э
= Т + Зм + А + Эн+ Нр + Осн,
где Т — затраты по труду;
Зм
— расходы на материалы, запасные части и текущий ремонт;
А — амортизационные
отчисления;
Эн
— расходы на оплату производственной электроэнергии;
Нр – накладные
расходы;
Осн – основной
социальный налог.
Затраты по труду.
Затраты по труду определяются по штатному
расписанию, сюда включены все виды выплат. Штат персонала по эксплуатации
системы видеонаблюдения приведен в таблице 10.4.
Таблица 10.8 – Штатное
расписание и заработная плата основного персонала
| Должность |
Количество
человек |
Размер заработной
платы в месяц
(тыс. тг)
|
Размер годовой
заработной платы.
(тыс. тг)
|
| Оператор РЛС |
3 |
12 |
144 |
| Дежурный персонал |
1 |
12 |
144 |
| Всего |
4 |
48 |
576 |
Расходы на основной социальный
налог для основного персонала(Осн):
Осн
= 0,21×0,9×ФОТ
Расходы в месяц:
Осн
= 0,21×0,9×48 = 9,1 тыс.тг.
Расходы в год:
Осн
= 0,21×0,9×576= 109 тыс.тг.
Расходы на материалы, запасные
части и текущий ремонт.
Эти расходы
определяются по установленным денежным нормативам на единицу оборудования.
Расходы на материалы и
запасные части:
- содержание
оборудования системы видеонаблюдения 2 % от стоимости оборудования.
Рм=2%
· Соб=0,02· 1448,2=29 тыс. тг.
Амортизационные отчисления.
Они определяются на основе капитальных вложений и
нормы амортизационных отчислений:
А = aст· Ка
где аст — норма
амортизации на оборудование, 15 % от суммы капитальных вложений,
A = 0,15·1709=256,4
тыс. тг. .
Расходы на оплату производственной электроэнергии.
Затраты на электроэнергию
рассчитываются исходя из графика работы и потребляемой мощность всей системы
видеонаблюдения. Потребляемая мощность системы 950 Вт
Потребляемая
энергия системы составляет 684 кВт в месяц, тариф на электроэнергию составляет
2,76 тенге за 1 кВт.
Расходы на
электроэнергию за 12 месяцев составят:
684
кВт×2,76 тенге ×12 месяцев = 22,65 тыс. тенге.
Накладные расходы: Нр=(0,3¸1,5)×ФОТ
Нр = 0,3 × ФОТ = 0,3 × 576 =172,8 тыс. тг
Общие эксплуатационные расходы
приведены в таблице 10.6
Таблица 10.9 - Общие
эксплуатационные расходы
| Статья расходов |
Величина в месяц (тыс. тг) |
Величина за год (тыс.тенге) |
| Затраты по труду |
48 |
576 |
| Отчисления на социальный налог |
9,1 |
109 |
| Материалы и запасные части |
29 |
348 |
| Амортизация |
21,4 |
256,4 |
| Расходы на электроэнергию |
1,89 |
22,65 |
| Накладные расходы |
14,4 |
172,8 |
| Всего: |
123,8 |
1484,9 |
Произведем
сравнение характеристик экономического эффекта при использовании
радиолокационной и видео системы видеонаблюдения (см. таблицу 10.10)
Таблица
10.10 – Сравнительные характеристики экономического эффекта при использовании
разных систем наблюдения за шлюзом.
| Наименование |
РЛС |
Система
видеонаблюдения |
| Капитальные вложения, тыс. тг. |
1925 |
1709 |
| Численность обслуж. персонала |
4 |
4 |
| Эксплуатационные расходы, тыс. тг. |
1361,4 |
1484,9 |
| Приведенные затраты, тыс. тг. |
1650,2 |
1726,3 |
| Экономический эффект, тыс. тг. |
76,1 |
|
Выбор
системы наблюдения осуществляется на основе расчета приведенных затрат,
приведенные затраты включают в себя:
Пз=Эр+Ен ·
К, при Ен=0,15
Пз(РЛС)=1361,4+0,15
· 1925=1650,2 тыс. тг.
Пз(СВН)=1484,9+0,15
· 1609=1726,3 тыс. тг.
Радиолокационная
станция имеет меньшее значение приведенных затрат, следовательно она выгоднее.
Экономический
эффект составляет:
Ээф=Пз(СВН)-Пз(РЛС)=76,1
тыс.тг.
Установка
видео системы требует несколько меньших финансовых вложений и видео наблюдение
дает больше информации о характере и местоположении цели, однако в условиях
плохой видимости все её преимущества сводятся на нет. Кроме того,
радиолокационная станция имеет меньшие эксплуатационные расходы за счет
меньшего энергопотребления и меньших затрат на запчасти и материалы. Так же
система видеонаблюдения является продуктом изготовления иностранной фирмы, что
обуславливает дополнительные затраты на таможенные сборы. Большое количество
камер ведет к разветвленной сети соединительных кабелей, сложности восприятия
отображаемой информации.
С точки
зрения эксплуатационных характеристик РЛС более удобна. Преимуществами РЛС
является её способность осуществлять наблюдение в условиях плохой видимости
(темное время суток, неблагоприятные погодные условия); в качестве устройства
индикации и управления используется персональный компьютер, что облегчает
работу оператора, придает более наглядный и удобный вид отображаемой
информации, обеспечивает согласование работы РЛС с системами управления
шлюзовой камеры.
К
недостаткам использования радиолокационной станции относится её несколько более
высокая стоимость, менее точное определение местоположения цели. Так же РЛС
является источником излучения электромагнитных волн СВЧ, что требует более
внимательного соблюдения техники безопасности.
В целом же
применение РЛС для обеспечения безопасности движения более эффективно и
выгодно.
11 БЕЗОПАСНОСТЬ ЖИЗНЕДЕЯТЕЛЬНОСТИ
11.1 Разработка системы естественного освещения в
помещении контроля и управления шлюзом
Проектируемая система радиолокационного наблюдения
за объектами в речном шлюзе будет располагаться в двух основных помещениях, в
одном из которых будет размещена приемо-передающая аппаратура радиолокационной
станции, а в другом устройства контроля, индикации и управления
приемо-передающим блоком и прочие системы визуального наблюдения и управления
непосредственно шлюзом.
Рациональное освещение помещений является одним из
важнейших факторов предупреждения травматизма и профессиональных заболеваний.
Правильно организованное освещение создает благоприятные условия труда,
повышает работоспособность и производительность труда. Освещенность производственных,
служебных и вспомогательных помещений регламентируется строительными нормами и
правилами (СНиП) и отраслевыми нормами.
Освещение на рабочем месте должно быть таким, чтобы
работающий мог без напряжения зрения выполнять свою работу. Утомляемость органов
зрения зависит от ряда причин — недостаточность освещенности, чрезмерная
освещенность, неправильное направление света.
Недостаточность освещения приводит к напряжению
зрения, преждевременной усталости и ослабляет внимание. Чрезмерно яркое
освещение вызывает ослепление, раздражение и резь в глазах. Неправильное
направление света на рабочее место может создавать резкие тени, блики и
дезориентировать работающего. Это может привести к несчастному случаю или
профзаболеваниям.
В производственных помещениях применяются два вида
освещения: естественное и искусственное.
Проведем анализ выполняемой работы с учетом
зрительной нагрузки.
В помещении приемо-передающей аппаратуры какие-либо
постоянные работы проводиться не будут, так как основное управление и наблюдение
за данной аппаратурой будет производиться из помещения контроля и управления.
За исключением периодического технического обслуживания, которое заключается в
поверхностном осмотре. Кроме того, данная аппаратура весьма чувствительна к
условиям окружающей среды. Точность её работы, да и вообще работоспособность,
во многом зависит от температуры и влажности воздуха, т.е. в данном помещении
необходим постоянный микроклимат, что подразумевает наличие устройств
вентиляции, кондиционирования и подогрева воздуха. Таким образом, помещение
приемо-передающей аппаратуры не нуждается в естественном освещении, только
искусственное.
Что же касается помещения управления, то, по СНиП II-4-79, выполняемые в нем работы и зрительные нагрузки можно
причислить к разряду средней точности, то есть к разряду IV.
Произведем расчет естественного освещения для
помещения управления.
Выбор параметров освещения рабочего места зависит от
характера выполняемой работы.
Нормирование естественного освещения производится с
помощью коэффициента естественной освещенности (КЕО), выраженного в процентах[3]:
КЕО=ЕВ100/ЕН,
где ЕВ -
освещенность точки внутри помещения, лк;
ЕН -
одновременная наружная освещенность горизонтальной поверхности рассеянным
светом небосвода (без учета прямых солнечных лучей), лк.
Распределения КЕО внутри помещения не равномерно и
зависит от расположения световых проемов.
Объект различения определяется наименьшим размером
предмета (детали) или его части, которые нужно различать (узнать) в процессе
производства. В зависимости от размеров объекта различения и расстояния
предмета до глаз работающего все работы делятся на восемь разрядов точности.
Что же касается проектируемой радиолокационной
системы, то данную работу можно отнести к среднему разряду точности, т.е.
четвертому разряду точности. Это означает что, наименьший линейный размер
объекта различения – 0,5-1 мм. Нормированное значение КЕО при боковом
естественном освещении для IV разряд составляет 1,2%.
Рассчитаем необходимую площадь световых проемов.
Расчет естественного освещения заключается в
определении площади световых проемов. Под площадью световых проемов будет
рассчитана площадь боковых проемов.
Исходные данные:
-
Помещение где расположено оборудование системы управления и
контроля имеет размеры: длина L=10 м., ширина B=5 м., высота H=3 м.
-
Высота рабочей поверхности над уровнем пола – 0.7
м.
-
Окна начинаются с высоты – 1 м.
-
Высота окон – 1,5 м.
-
Предприятие находится вблизи Усть-Каменогорска, т.е. IV световой пояс.
-
Рядом со зданием нет ни каких других построек.
Нормированные значения КЕО приводятся для III пояса светового климата, для остальных поясов (I, II, IV, V) светового климата значения определяются по формуле еНI, II, IV, V=еНIII×m×с
где еНIII- значения КЕО для III
пояса; m и c– коэффициенты
светового климата.
Так как усть-каменогорская
ГЭС находится в IV световом поясе, то:
еНIV=еНIII×m×с
Общую площадь окон определяем по формуле:

Определим
значение всех составляющих, пользуясь таблицами 1.1-1.9 [2].
Sn=B×L=10×5=50
м2.
еН IV=еНIII×m×с=1,2×0,9×0,8=0,86%
Определяем h0 из таблицы 1.3
[2]. Отношение длины к глубине (т.е. наиболее удаленной точки от окна) L:B= 10:5=2.
Отношение h1=0,3+1,5=1,8
м; B:h1=5:1,8=2,8; тогда h0=10,5.
В качестве светового
материала используем пустотелые стеклянные двойные открывающиеся блоки, вид
несущих покрытий железобетонные фермы. Из таблицы 1.5 [2]
примем значения:
t1=0,5; t2=0,6; t3=0,9.
t0=t1×t2×t3=0,5×0,6×0,9=0,27.
Средний коэффициент отражения
в помещении rср=0,5,
принимаем одностороннее боковое освещение.
Определяем значение r1 из таблицы 1.6 [2].
B:h1=5:1,8=2,8; l:B=3,5:5=0.7;
тогда r1=1,7
Так как вблизи не расположено
других зданий, то Kзд=1
Коэффициент запаса принимаем из таблицы 1.10 [2]: КЗ=1,2.
Итак, площадь световых
проемов составляет 12 м2. Предусмотренное
одностороннее боковое освещение при высоте оконных проемов 1,5 м. будет иметь
длину 8 м.
11.2 Меры защиты от действия электромагнитных излучений
Охарактеризуем
источник электромагнитного излучения, разрабатываемый в дипломном проекте, и
его воздействие на организм человека.
В данном
случае источником электромагнитного излучения является наружная
узконаправленная антенна и блок приемо-передающей аппаратуры. Проектируемая
радиолокационная станция работает на частоте 7,5 ГГц, мощность передатчика не
превышает 125мВт.
Степень
воздействия электромагнитных излучений на человека зависит от частоты, мощности,
продолжительности действия, режима излучения (непрерывное или импульсное), а
также индивидуальных особенностей человека.
Систематическое
воздействие электромагнитных излучений, превышающих допустимые величины, может
оказать неблагоприятные влияния на человека, которые выражаются в
функциональных нарушениях нервной, эндокринной и сердечно-сосудистой систем.
При этом
появляются повышенная утомляемость, головная боль, сонливость или нарушение
сна, гипертония или гипотония и боли в области сердца, тормозятся рефлексы. При
воздействии СВЧ излучений могут также наблюдаться изменения в крови, помутнение
хрусталика глаз (катаракта), нервно-психические и трофические заболевания
(выпадение волос, ломкость ногтей). Например, воздействие электрического поля
низкой частоты приводит к нарушениям в деятельности нервной и сердечно -
сосудистой системы, а также к изменениям в составе крови. При более высоких
частотах воздействие электромагнитного поля проявляется в виде теплового
эффекта, что повышает температуру тела и приводит к местному перегреву
отдельных тканей и органов со слабой терморегуляцией.
Функциональные нарушения, вызванные биологическим
воздействием электромагнитных полей (ЭМП), являются обратимыми, если
прекратить воздействие, но способны накапливаться в организме. Следует
отметить, что такая обратимость функциональных сдвигов не является
беспредельной и в значительной мере определяется как интенсивностью,
длительностью воздействия излучения, так и индивидуальными особенностями
организма. Поэтому в диапазоне СВЧ для количественной оценки облучения ЭМП
принята интенсивность облучения, выражаемая в величинах плотности потока
энергии в пространстве данного участка.
Плотность потока энергии — энергия, проходящая в 1 с
через 1 м2 (1 см2) поверхности (Вт/м2 или
мкВт/см2).
Предельно допустимые плотности потока энергии в диапазоне
частот 300 МГц—300 ГГц и время пребывания на рабочих местах и в местах
нахождения персонала, связанного профессионально с воздействием ЭМП,
определяются по формуле [1]:
ППЭ==W/T,
где ППЭ — предельно
допустимая плотность потока энергии, мкВт/см2; W—нормированное
значение допустимой энергетической. нагрузки на организм, равное 2000 мкВт×ч/см2 для облучения от
сканирующихся и вращающихся антенн, и 200 мкВт×ч/см2-для
всех других случаев; Т — время пребывания в зоне облучения в течение смены, ч.
Во всех случаях ППЭ не должна превышать 1000 мкВт/см2
(т.е при такой величине ППЭ человек может находиться в помещении не более 20
минут), а при температуре воздуха выше 28° С или при наличии рентгеновского
излучения — 100 мкВт/см2. По ГОСТу величина ППЭ не должна
превышать 10 мкВт/см2 (для пребывания в зоне излучения полный
рабочий день).
На рабочем месте дежурного персонала ППЭ
складываются из излучения антенны (дальняя зона) и излучения передатчика
(ближняя зона).
Рассчитаем ППЭ в дальней зоне, она определяется по
следующей формуле [1]:
где P - мощность излучаемая на выходе антенны, Р=125
мВт;
R
- расстояние от рабочего места до антенны;
G - коэффициент направленного действия антенны, для
параболической антенны он приблизительно определяется:
где l1 и l2 – линейные размеры раскрыва антенны;
λ – длина волны.
Так как антенна узконаправленная и находится на башне расположенной в 15 м от
здания, примем эту дистанцию за расстояние до рабочего места
R=15м.
И так, на расстоянии R=15 м. плотность
потока энергии не превышает установленной нормы (норма 10 мкВт/см2).
Рассчитаем ППЭ в ближней зоне на расстоянии от передающего устройства до
рабочего места, равного R=1 метру, при частоте 7,5 ГГц.
Общая ППЭ на рабочем месте:
ППЭобщ=ППЭбл.з.+ППЭдал.з.
ППЭобщ=1,22+0,99=2,21
мкВт/см2
При изотропном излучении максимальный радиус ближней зоны равен:
радиус дальней зоны равен:
где λ – длина волны,
тогда:

Так как имеется необходимость защиты людей от электромагнитных излучений при
настроечных и ремонтных работах, которые необходимо производить на расстоянии
ближе 0,6 см, то возникает необходимость в экранировке СВЧ блоков.
Все блоки приемо-передающего оборудования имеют
стальной экран, и кроме того размещены в стойке создающей дополнительную
экранировку.
Основным методом борьбы с электромагнитным
излучением на объекте выбираем метод защиты расстоянием.
Для этого рассчитаем безопасное расстояние:
где ППЭдоп – допустимое значение
плотности полтока энергии, равное 10мкВт/см2,
ППЭ –
измеренный уровень плотности потока энергии на расстоянии Rиз
= 15 м.
Таким образом, для безопасности необходимо соблюдать
безопасное расстояние от антенны в 5,24
м. На расстояниях меньших чем 5,24 м. от
антенны разрешается находится не более двадцати минут и при наличии средств
индивидуальной защиты.
К основным методам защиты от излучений относятся:
защита временем и расстоянием; экранирование источника излучения и рабочего
места; средства индивидуальной защиты.
Так как в данном случае источник СВЧ излучения
находится на башне, расположенной на расстоянии 15 метров от здания, то
основной метод защиты от СВЧ излучений является метод защиты расстоянием. Кроме
того, источник излучения это узконаправленная параболическая антенна, которая
производит сканирование объектов, находящихся на расстоянии в несколько раз
большем чем Rбез=5,24 м. Все остальное
оборудование, находящееся в отдельном помещении, располагается в специальных
стойках, создающих дополнительную экранировку.
Таким образом, основным методом борьбы с
электромагнитным излучением на радиолокационной станции является метод защиты
расстоянием. Если необходимы какие-либо работы на крыше, в непосредственной
близости от передающей антенны, для дополнительной защиты используются средства
индивидуальной защиты (специальные жилеты, комбинезоны и т.д.)
4.3. Меры пожарной профилактики
Пожарная профилактика – это совокупность
мероприятий, направленных на предупреждение пожара, предотвращение распространения
огня в случае возникновения пожара и создание условий, способствующих быстрой
ликвидации начавшегося пожара.
Возникновение пожара в здание или сооружение,
особенности распространения огня в нем зависит от того, из каких материалов
(конструкций) оно выполнено, каковы размеры здания и его расположение.
По огнестойкости здание, где располагается объект
дипломного проектирования, можно отнести к III степени,
так как оно выполнено из несгораемых материалов, перекрытия и перегородки – из
трудносгораемых, а совмещенные покрытия – из сгораемых материалов.
По пожарной опасности производство относится к
категории Д, так как оно не связано с обработкой сгораемых веществ или
материалов в горячем состоянии.
Пожар на проектируемом предприятии может возникнуть
вследствие причин неэлектрического и электрического характера.
К причинам неэлектрического характера относятся
следующие:
-
неисправность отопительных приборов;
-
отсутствие искрогасителей;
-
неисправность производственного оборудования и нарушение технологического
процесса (нарушение герметизации оборудования);
-
халатное и неосторожное обращение с огнем (курение, оставление
без присмотра нагревательных приборов);
-
неправильное устройство и неисправность вентиляционной системы,
самовоспламенение или самовозгорание веществ.
К причинам электрического характера относятся:
-
короткое замыкание,
-
перегрузка,
-
большое переходное сопротивление,
-
искрение.
Ток короткого замыкания достигает больших значений,
а сопровождающее тепловое и динамическое воздействие может вызвать разрушение
электрооборудования, воспламенение изоляции и т. д. Правильный выбор проводов
(выбор сечения токоведущих жил, марки проводов и вида изоляции), аппаратуры и
оборудования, а также профилактические осмотры, ремонты и испытания позволяют
предупредить возникновение короткого замыкания. Для быстрого отключения
оборудования при коротком замыкании служат плавкие предохранители и
автоматические включатели.
Во избежание перегрузки при проектировании
электросетей необходимо правильно выбрать сечения проводников. Недопустимо
включать в сеть новые электроприемники без предварительного расчета тока
нагрузки. Для защиты проводов от перегрузки применяют плавкие предохранители
или аппараты с максимальной токовой защитой (тепловые, электромагнитные реле).
Большое переходное сопротивление в местах соединений
и ответвлений проводов, в контактах электромашин и аппаратов приводит к
местному перегреву. Для уменьшения переходного сопротивления необходимы
надежные соединения проводов (скрутка с последующей пайкой, сварка,
механическая прессовка), защита контактов от окисления (нанесение антикоррозийных
покрытий, герметизация), применение упругих контактов или специальных пружин.
Ответственным за соблюдение правил пожарной
безопасности на предприятии является его руководитель, в цехах, подразделениях,
службах – их руководители, назначаемые приказом по предприятию.
К мерам пожарной профилактики, устраняющим причины
пожаров, можно отнести:
-
технические,
-
эксплутационные,
-
организационные,
-
режимные.
К техническим мероприятиям относится соблюдение
противопожарных норм при сооружении здания, устройстве отопления и вентиляции,
выборе и монтаже электрооборудования, устройстве молниезащиты. Все токоведущие
части, распределительные устройства, аппараты и измерительные приборы,
предохранительные устройства, рубильники и другие пусковые аппараты монтируются
на негорючих основаниях. Металлические корпуса аппаратуры, а также
металлические трубы, в которых проложена электропроводка, заземлены. На фидере
антенны, подходящим к приемопередатчику, установлены грозовые разрядники.
Здание оснащено автоматической спринкерной системами
пожаротушения, системой кондиционирования и вентиляции. На крыше установлена
система молниезащиты. В помещениях установлены комбинированные тепловые и
дымовые извещатели типа КИ-1. температура срабатывания этих извещателей 50-80°С. Расчетная площадь обслуживания 100м2.
На случай возникновения пожара предусматривается
возможность эвакуации людей. Эвакуационные пути обеспечивают эвакуацию всех
людей, находящихся в помещениях предприятия в течении необходимого времени.
Эксплуатационные мероприятия подразумевают
правильную эксплуатацию рабочего оборудования и аппаратуры, правильное
содержание зданий и территорий предприятия.
К организационным мероприятиям относятся обучение
производственного персонала противопожарным правилам и издание необходимых
инструкций и плакатов.
На предприятии один раз в полгода проводится
обучение персонала правилам пожарной безопасности. Разрабатываются и реализуются
нормы и правила пожарной безопасности.
Режимными мероприятиями являются ограничение или
запрещение и в пожароопасных местах применение открытого огня, курения,
производства электро- и газосварочных работ.
Территория объекта должна постоянно содержаться в
чистоте, весь горючий мусор систематически должен удаляться на специально
отведенные участки и по мере накопления вывозиться. Все дороги и подъезды к
зданиям, сооружениям и источникам воды необходимо очищать от завалов, содержать
в исправности и освещать в ночное время. Курение допускается только в
специально отведенных местах или комнатах, обозначаемых соответствующими
надписями и обеспеченных урнами с водой. Коридоры, проходы, основные и запасные
выходы, тамбуры, лестничные клетки должны постоянно содержаться в исправном
состоянии, ничем не загромождаться, а в ночное время иметь освещение.
По зданию в общедоступных местах (коридорах,
помещениях, лестничных клетках) размещены ручные огнетушители типа ОХП-10. В
помещении управления и контроля, а так же в комнате приемо-передающей
аппаратуры находятся четыре огнетушителя типа ОУБ-7, так как
углекислотно-бромэтиловый огнетушитель пригоден для тушения находящейся под
напряжением аппаратуры, поскольку бромистый этил не проводит электрический ток.
Все приведенные меры пожарной профилактики должны
существенно снизить вероятность возникновения пожаров на данном объекте.
ЗАКЛЮЧЕНИЕ
С целью
обеспечения безопасности движения речного транспорта в камере шлюза
Усть-Каменогорской гидроэлектростанции в данном дипломном проекте была
разработана радиолокационная станция обнаружения надводных целей, она гораздо
эффективнее, чем, например система видео наблюдения.
Были
рассчитаны основные тактико-технические характеристики радиолокационной станции
и разработана её структурная схема. Так же произведены расчеты электрических
режимов работы оконечного и предоконечного каскадов усилительного тракта и
кварцевого автогенератора.
Тактико-технические
характеристики спроектированной РЛС удовлетворяют техническому заданию и не
противоречат нормам и требованиям по охране труда, предъявляемым к
электромагнитному излучению.
СПИСОК
ЛИТЕРАТУРЫ
1
Крылов В.А., Юченкова Т.В. Защита от электромагнитных
излучений. –М.: Советское радио, 1972.
2
Производственное освещение. Методические указания к выполнению раздела
«Охрана труда» в дипломном проекте. –Алма-Ата.:1989.
3
Баклашов Н.И. Охрана труда на предприятиях связи и охрана окружающей
среды. –М.: Радио и связь, 1989. –287 с.
4
Шумилин М.С. Радиопередающие устройства. –М.: Высшая школа, 1981. –295
с.
5
Мехайлов А.В. Водные пути и порты. –М.: Транспорт, 1981. –278 с.
6
Петров Б.Е., Романюк В.А. Радиопередающие устройства на
полупроводниковых приборах. –М.: Радио и связь, 1989. –180 с.
7
Шахгильдян В.В. Проектирование радиопередающих устройств. –М.: Радио и
связь, 1993. –512 с.
8
Петухов В.М. Полупроводниковые приборы. Транзисторы. –М.: Радио и связь,
1995.
9
Сколник М. Введение в технику радиолокационных систем. –М.: Мир, 1965.
10 Князевский
Б.А. Охрана труда. –М.: Высшая школа, 1982. –311 с.
11 Кодратенков
Г.С. Радиолокационные станции обзора земли. –М.: Радио и связь, 1983. –272 с.
12 Васин В.В.
Справочник-задачник по радиолокации. –М.: Советское радио, 1977. –320 с.
13 Благовещенский
М.В. Проектирование радиопередающих устройств СВЧ. –М.: Советское радио, 1979.
–317 с.
14 Коган И.М.
Ближняя радиолокация. –М.: Советское радио, 1973.
15 Сколник М.
Справочник по радиолокации. Перевод с английского под общей редакцией Трофимова
К. Н. в четырех томах. –М.: Советское радио, 1979.
16 Соколов
М.А. Проектирование радиолокационных приемных устройств. –М.: Высшая школа,
1984. –335 с.
17 Лобов Г.Д.
Устройства первичной обработки микроволновых сигналов. –М.: Издательство МЭИ,
1990. –254 с.
18 Логовин
А.И. Аналоговые и дискретные виды модуляции в радиопередающих устройствах. –М.:
МИИГА, 1991. –80 с.
19 Дулевич
В.Е. Теоретические основы радиолокации. –М.: Советское радио, 1978.
20 Богомолов
А.Ф. Устройства формирования и обработки радиолокационных сигналов. –М.: МЭИ,
1986. –214 с.
21 Шварц Н.З.
Усилители СВЧ на полевых транзисторах. –М.: Радио и связь, 1987. –202 с.
22 Кандыба
П.Е. Пьезоэлектрические резонаторы. Справочник. –М.: Радио и связь, 1992. –343
с.
23 Голомедов
А.В. Транзисторы малой мощности. –М.: Радио и связь, 1989. –385 с.
24 Дьяконов
В.П. Схемотехника устройств на мощных полевых транзисторах: справочник. –М.:
Высшая школа,1993.
25 Воскресенский
Д.И. Антенны и устройства СВЧ. –М.: Советское радио, 1994. –592 с.
26 Кочержевский
Г.М. Козырев Н.Д. Антенно-фидерные устройства. –М.: Радио и связь, 1989. –352
с.
ПРИЛОЖЕНИЕ А
Текст программы
по расчету предоконечного каскада. Программа написана на языке Turbo
Basic
1
'Программа расчета режима работы биполярного транзистора
open "6.aav"
for output as #1
cls
pi=3.1415926
def fnalfa1(o)=(o-sin(o)*cos(o))/pi/(1-cos(o))
def
fnalfa0(o)=(sin(o)-o*cos(o))/pi/(1-cos(o))
def fngamm1(o)=(o-sin(o)*cos(o))/pi
def fngamm0(o)=(sin(o)-o*cos(o))/pi
10
input " 1- Допустимая
мощность рассеяния на коллекторе, Вт ",pkdop
input " 2 - Рабочaя частоту, МГц ",f
input " 3 - Статический коэффициент усиления по току ",b
input " 4 - Напряжение отсечки,
B ",uots
input " 5 - Крутизна в граничном режиме, A/B ",sgr
input " 6 - Емкость эмиттерного перехода, пФ
",ce
input " 7 - Емкость коллекторного перехода, пФ
",ck
input " 8 - Допустимое напряжение на базе, В ",ubdop
input " 9 - Допустимый ток коллектора, А
",ikdop
input "10 - Допустимое напряжение на коллекторе, В
",ukdop
input "11 - Индуктивность базового вывода, нГн ",lb
input "12 - Индуктивность эмиттерного вывода, нГн
",le
20
input " Задайте напряжение источника питания, В
",ep
if ep>ukdop/2 then goto 70
30
input "Задайте максимальный ток коллектора, А ",ikmax
if ikmax>0.9*ikdop then goto 40
input " Граничная частота F betta, МГц ",fb
input "14 - Задайте угол отсечки, град ",tet
tetta=tet*pi/180
print "Измените заданные параметры да - 1"
print " нет -
0"
input " ",art
if art = 0 then goto 35
33
print " Какой из заданных параметров измените? "
input " ",ert
if ert = 1 then input pkdop
if ert = 2 then input f
if ert = 3 then input b
if ert = 4 then input uots
if ert = 5 then input sgr
if ert = 6 then input ce
Продолжение
приложения А
if ert = 7 then input ck
if ert = 8 then input ubdop
if ert = 9 then input ikdop
if ert = 10 then input ukdop
if ert = 11 then input lb
if ert = 12 then input le
if ert = 13 then input fb
if ert = 14 then input tet
cls
35
ksy=1-ikmax/sgr/ep
uk1=ksy*ep
ik1=fnalfa1(tetta)*ikmax
ik0=fnalfa0(tetta)*ikmax
p1=ik1*uk1/2
p0=ep*ik0
pr=p0-p1
if pr>pkdop then goto 50
kpd=p1/p0
ft=fb*b
qu=ikmax/2/pi/ft/(1-cos(tetta))/1000000
uemin=uots-qu/ce*(1-cos(pi-tetta))*10^12
if uemin>abs(ubdop) then goto 60
ue0=uots-fngamm0(pi-tetta)*qu/ce*10^12
rk=uk1/ik1
kappa=1+fngamm1(tetta)*2*pi*ft*ck*rk/1000000
ibsr=2*pi*f*qu*kappa*1000000
rz=1/2/pi/fb/ce*10^6
pwsr=0.5*fngamm1(pi-tetta)/rz/ce*qu*qu/ce*10^24
rw=fngamm1(tetta)*2*pi*ft*le/kappa/1000
pw2sr=ibsr*ibsr*rw/2
pw=pwsr+pw2sr
kp=(p1+pw2sr)/pw
lw=lb+le/kappa
cw=kappa*ce/fngamm1(pi-tetta)
rpar=fngamm1(pi-tetta)*rz
print " Режим работы:"
print " Коэффициент использования напpяжения, B......…… ";ksy
print " Напpяжение первой гармоники на коллекторе, В……";uk1
print " Амплитуда 1-й гаpмоники коллекторного тока, А……";ik1
print " Постоянная составляющая коллекторного тока, А……";ik0
print " Мощность первой гармоники на выходе, Вт......……....";p1
print " Мощность, потpебляемая коллекторной цепью, Вт…...";p0
print " Мощность, pассеиваемая на коллекторе, Вт.....………..";pr
Продолжение
приложения А
print " КПД коллекторной цепи........................…………………";kpd
print " Управляющий заряд, нКл.......................………………...";qu
print " Минимальное
мгновенное напpяжение на эмиттерном"
print " переходе, В..........................………………………….......
";uemin
print " Постоянная составляющая на эмиттере, В.......………....";ue0
print " Сопротивление коллекторной нагрузки, Ом......………..";rk
print " Амплитуда первой гармоники суммарного тока базы "
print " учетом тока емкости коллекторного перехода, А……..";ibsr
print " Сопротивление коррекции закрытого перехода, Ом…..";rz
print " Мощность,потребляемая цепью коррекции, Вт....……..";pwsr
print " Входное сопротивление, Ом....................……………….";rw
print " Мощность, потребляемая на входе, Вт...........………….";pw2sr
print " Мощность на входе, потребляемая каскадом, Вт.……..";pw
print " Коэффициент передачи по мощности............…………..";kp
print " Входная индуктивность, нГн...................……………….";lw
print " Входная емкость, пФ.........................……………………";cw
print " Усредненн. за период сопротивление коррекции, Ом ...";rpar
print "Измените заданные параметры Да - 1"
print " Нет - 0"
input " ",arf
if arf = 0 then goto 36
print " 1- Допустимая
мощность рассеяния на коллекторе, Вт ",pkdop
print " 2 - Рабочaя частоту, МГц………………………………...",f
print " 3 - Статический коэффициент усиления по току ……...",b
print " 4 - Напряжение отсечки, B………………………………",uots
print " 5 - Крутизна в граничном режиме, A/B………………...",sgr
print " 6 - Емкость эмиттерного перехода, пФ…………………",ce
print " 7 - Емкость коллекторного перехода, пФ……………….",ck
print " 8 - Допустимое напряжение на базе, В………………….",ubdop
print " 9 - Допустимый ток коллектора, А ……………………..",ikdop
print "10 - Допустимое напряжение на коллекторе, В…………",ukdop
print "11 - Индуктивность базового вывода, нГн………………",lb
print "12 - Индуктивность эмиттерного вывода, нГн ………….",le
print "13 - Граничная частота F betta, МГц ……………………..",fb
print "14 - Задайте угол отсечки, град …………………………..",tet
goto 33
36
print #1, " Исходные данные для расчета" : print #1,
print #1, " 1- Допустимая мощность рассеяния на коллекторе, Вт
",pkdop
print #1, " 2 - Рабочaя частоту, МГц…………………………………",f
print #1, " 3 - Статический коэффициент усиления по току ………",b
print #1, " 4 - Напряжение отсечки, B………………………………..",uots
print #1, " 5 - Крутизна в граничном режиме, A/B ………………….",sgr
print #1, " 6 - Емкость эмиттерного перехода, пФ…………………..",ce
Продолжение
приложения А
print #1, " 7 - Емкость коллекторного перехода, пФ………………...",ck
print #1, " 8 - Допустимое напряжение на базе, В …………………..",ubdop
print #1,
" 9 - Допустимый ток коллектора, А ……………………….",ikdop
print #1, "10 - Допустимое напряжение на коллекторе, В …………..",ukdop
print #1, "11 - Индуктивность базового вывода, нГн ………………..",lb
print #1, "12 - Индуктивность эмиттерного вывода, нГн ……………",le
print #1, "Напряжение источника питания, В...............………………",ep
print #1, "Максимальный ток коллектора, А................………………",ikmax
print #1, "Граничная частота F
betta,Њѓж...............………………….",fb
print #1, "Угол отсечки,
град............................……………………….",tet
print #1, "Коэффициенты Берга для угла отсечки: "
print #1, "Alfa0= ";fnalfa0(tetta)
print #1, "Alfa1= ";fnalfa1(tetta)
print #1, "Gamma0= ";fngamm0(tetta)
print #1, "Gamma1= ";fngamm1(tetta)
print #1, : print #1,
print #1, " Режим работы:" : print #1,
print #1, " Коэффициент использования напpяжения, B....………….. ";ksy
print #1, " Напpяжение первой гармоники на коллекторе, В ………...";uk1
print #1, " Амплитуда 1-й гаpмоники коллекторного тока, А……….. ";ik1
print #1, " Постоянная составляющая коллекторного тока, А………...";ik0
print #1, " Мощность первой гармоники на выходе, Вт......…………...";p1
print #1, " Мощность, потpебляемая коллекторной цепью, Вт………..";p0
print #1, " Мощность, pассеиваемая на коллекторе, Вт.....…………….";pr
print #1, " КПД коллекторной цепи.......................……………………...";kpd
print #1, " Управляющий заряд,
нКл.......................…………………….";qu
print #1, " Минимальное мгновенное напpяжение на эмиттерном"
print #1, " переходе, В..................................…………………………….
";uemin
print #1, " Постоянная составляющая на эмиттере, В.......……………..";ue0
print #1, " Сопротивление коллекторной нагрузки, Ом......……………";rk
print #1, " Амплитуда первой гармоники суммарного тока базы "
print #1, " учетом тока емкости коллекторного перехода, А…………..";ibsr
print #1, " Сопротивление коррекции закрытого перехода, Ом………..";rz
print #1, " Мощность,потребляемая цепью коррекции, Вт....…………..";pwsr
print #1, " Входное сопротивление, Ом....................…………………….";rw
print #1, " Мощность, потребляемая на входе,
Вт...........……………….";pw2sr
print #1, " Мощность на входе, потребляемая каскадом, Вт.…………..";pw
print #1, " Коэффициент передачи по мощности............………………..";kp
print #1, " Входная индуктивность,
нГн...................…………………….";lw
print #1, " Входная емкость,
пФ..........................…………………………";cw
print #1, " Усредненн. за период сопротивление коррекции, Ом
……...";rpar
goto 80
40
print "Максимальны ток коллектора не должен"
Продолжение
приложения А
print "Превышать ";0.8*ikdop;" A" : goto 30
50
print "Мощность рассеяния на коллекторе превышает допустимую"
print " Измените исходные данные
"
goto 10
60
print "Мгновенное напряжение на базе превышает допустимое"
print " Измените исходные данные "
goto 10
70
print "Напряжение питания не должно превышать";ukdop/2;" B"
goto 20
80
end
|